【導讀】50Hz工頻電磁場干擾是硬件開發中難以避免的問題,特別是敏感測量電路中,工頻電磁場會使測量信號淹沒在工頻波形里,嚴重影響測量穩定度,故消除工頻電磁場干擾是敏感測量電路設計中不可逃避的挑戰。
PT100是當前應用最為廣泛的測溫方案,各位工程師在應用此方案時是否會遇到這樣的問題:
為什么PT100測溫電路會存在周期性小波動?該如何解決?
其實出現這樣的現象主要可能是存在如下幾個原因:
● 50Hz工頻電磁場的影響;
● 周圍電機或者繼電器等開關動作造成的群脈沖干擾;
● 傳導進去系統的工頻共模干擾。

圖1 工頻電磁場波形
由于是測量電路存在周期性波動,那工頻電磁場擾動的可能性更大,用示波器觀測工頻電磁場波形如圖1,一般認為50Hz工頻電磁場干擾是由兩方面原因產生:
● 50Hz工頻干擾通過傳導進入系統;
● 50Hz工頻干擾通過空間耦合進入系統。
針對上述問題,消除50Hz工頻電磁場干擾的方法也相對明確,有下述四種方案可供電路設計者去參考:
● 利用電氣隔離,阻斷工頻干擾的傳導路徑;
● 敏感電路處搭建共模抑制和濾波電路,濾除進入輸入通道的工頻擾動;
● 軟件中構建IIR陷波或者FIR帶阻數字濾波器,消除工頻干擾對測量結果的影響;
● 降低測量引線回路面積,增加屏蔽,減弱空間耦合效應。
ZLG推出一款雙通道熱電阻隔離測溫模塊TPS02R,轉為敏感電路而設計,充分考慮50Hz工頻干擾,如圖2,我司采用多種方案抑制工頻干擾,使得TPS02R模塊分辨率可達0.01℃,且可以長時間穩定運行。

圖2 TPS02R系統方案
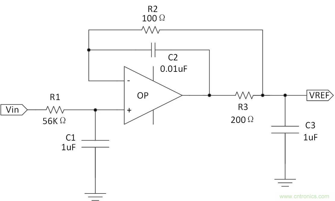
如上圖系統方案所示,針對50Hz工頻干擾,在“基準緩沖電路”中,采用硬件濾波電路,降低50Hz工頻對ADC芯片基準電壓的影響。如圖3,本質上是一個電壓跟隨緩沖電路結合低通濾波器,R1C1針對50Hz濾波,R2R3C2C3針對50Hz高次諧波的過濾。

圖3 緩沖濾波電路
具體-3dB頻率響應計算如式1

ADC芯片內部PGA采用儀表放大器結構大幅度衰減共模工頻干擾,且內置數字處理器,對輸入信號進行數字濾波處理,其中數字濾波算法頻率響應如圖4所示,數字濾波算法的陷波點在10Hz、20Hz、40Hz、80Hz頻率的整數倍處響應,所以選擇10Hz頻率的輸出,可以一定程度的衰減50Hz工頻擾動。

圖4 數字濾波器頻率響應
結合電氣隔離方案從源頭處防止50Hz工頻從電源處傳導進入系統影響敏感信號采集端。模塊采用四層板布局,大面積敷銅接地,讓地阻抗降到極低,系統的信號回路盡可能縮短,從而抑制50Hz工頻干擾的產生。
上述四種方案均運用在我司高精度測溫模塊TPS02R上,對于50Hz工頻電磁場干擾,TPS02R有很強的適應性,現將我司TPS02R與一款RTD非隔離測量方案做對比:

圖5 相關產品實測數據
如圖5,在相同環境下,利用福祿克5520A源表模擬RTD測試相關產品,模擬溫度為0℃,測量145次,統計相關數據。測試使用PC的USB接口供電,因此與5520A源表之間存在常見的50Hz工頻干擾信號。圖5的測試數據之中,非隔離RTD測量方案存在一定的波動,波動范圍在[-0.44,0.44]℃,而TPS02R測量的波動范圍在[0.046,0.072]℃,受50Hz工頻電磁場影響非常小,用以驗證以上抗50Hz工頻電磁場影響的設計有效性。在供電情況復雜或存在不確定性的應用環境中,使用內置電氣隔離的TPS02R模塊,可以方便、穩定地實現PT100溫度測量。

圖6 TPS02R產品圖片
推薦閱讀:





