【導讀】TPS92692-Q1是一款用于汽車照明的LED驅動芯片,由于可以設計成Boost,Buck-Boost,SEPIC 等多種拓撲結構,在汽車LED車燈上得到了廣泛的應用。
當設計成Buck-Boost拓撲時,由于LED-端連接的是輸入電壓 VIN,因此LED兩端的電壓是Buck-Boost電路輸出與輸入電壓 VIN 之間的電壓差,這就給OVP電路的設計帶來了問題。

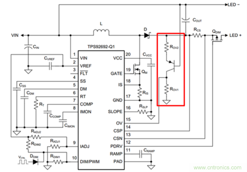
圖1 TPS92692-Q1 Buck-Boost電路
從數據表1可以看到,TPS92692-Q1的OV管腳的動作電壓 VOV(THR)是1.228V,這個電壓是OV管腳對GND的電壓,而實際上,我們需要的是對LED燈串兩端的電壓進行OVP保護。因此,需要先將LED兩端的電壓轉換成一個對GND的電壓信號。

表1 TPS92692-Q1 輸出電壓保護參數
如圖1紅色框所示,通過增加一個簡單的PNP三極管電路,即可以實現上述功能。
讓我們先簡單分析一下這個電路的工作原理。假設三極管的發射極與基極間的電壓為VEB, LED燈兩端的電壓為 VLED,忽略 RCS及 壓降 QDIM,則電阻 ROV2上的電壓為:
因此,流過三極管發射極的電流為:
由于三極管的基極電阻值一般很大,基極電流相對發射極電流小得多,因此可以忽略不計。這樣,可以認為流過集電極的電流與發射極電流相等,即
由此可以得到三極管集電極的電壓,即TPS92692-Q1OV管腳的電壓為:
通常,三極管的VEB值比較固定,一般在0.7V左右,由此可知,當觸發OVP保護時,Buck-Boost電路的輸出電壓為:
通過以上計算公式,即可根據設定的OVP保護電壓計算出需要的ROV1及ROV2。
推薦閱讀:



