【導讀】RS-485差分通信網絡經常用于惡劣環境下的工業和儀器應用中。這些網絡能夠在4000英尺的范圍內進行通信。在惡劣環境下進行長距離通信時,可能出現以下問題:
• 由于不同節點的地電位不同而引起接地環路電流
• 電機、電感轉換負載和其他高噪聲電氣設備造成感應接地噪聲
• 有害電涌
如果無法保證系統中不同節點的地電位不會超出收發器的共模范圍,則電流隔離不失為一種理想的解決方案。電流隔離不阻止信息流,但阻止電流流動。
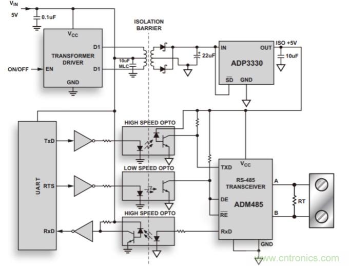
傳統RS-485網絡使用光耦合器進行信號隔離,使用DC-DC轉換器進行電源隔離(見圖1)。

圖1.傳統隔離式RS-485節點
通過使用ADI iCoupler®數字隔離芯片級變壓器技術和isoPower® DC-DC轉換器技術,光耦合器中采用的LED和二極管可實現多項改進。
• 高性能:數據速率和時序精度提高2到4倍
• 高集成度:晶圓級制造使得尺寸更小、成本更低
○ 通過在同一封裝中結合Tx和Rx通道實現雙向通信
○ 集成隔離式DC-DC轉換器
• 功耗:降低7至10倍
• 易于使用:標準CMOS接口無電流傳輸比困擾
• 可靠性:CMOS電平可靠性可消除LED的長期信號衰減
ADM2682E信號和電源隔離RS-485收發器集成ADI公司的iCoupler®技術,將一個3通道隔離器、一個三態差分線路驅動器,一個差分輸入接收器和ADI公司的isoPower DC-DC轉換器集成于單封裝中。它們采用5V或者3.3V單電源供電,實現完全集成的信號和電源隔離RS-485解決方案(見圖2)。

圖2.ADM2682E信號和電源隔離RS-485收發器
推薦閱讀:




