【導讀】如今在世界的某個地方,已經有汽車工程師開始構想新的汽車信息娛樂系統,但該系統在未來五年或更長時間內不會實現。這是因為,信息娛樂系統應用對電源有很多要求,而且該應用目前僅處于概念階段。隨著信息娛樂系統具有日益復雜的電子功能,其所需的集成電路(IC)數量越來越多,而且這些IC都會共享12V電池的功率。
設計電源架構時需要加入電源調節和保護功能,這樣才能確保系統在出現各種瞬態事件時良好運行。
在這篇文章中,我將介紹應該注意的幾種典型瞬態,以及TI如何幫助滿足瞬態保護需求。
典型瞬態
在四種常見場景中可能會發生瞬變。
圖1所示為第一種場景,即在交流發電機給電池充電的過程中,電池斷開導致的負載突降事件。負載突降會導致電壓上升;交流發電機的集中式鉗位電路將出現35V的最大電壓。

圖1:12V系統的負載突降曲線
圖2所示為第二種場景,即電源斷開時,在與電感負載并聯的模塊中產生較大的負電壓峰值(如國際標準化組織 [ISO]7637-2測試脈沖1)。

圖2:ISO 7637-2測試脈沖
圖3所示為第三種場景,即系統的大容量電容在啟動期間導致浪涌電流,它會在電容器充電時引發更大的電流。

圖3:啟動期間的浪涌電流曲線(具有較大的容性負載)
第四種場景是電池電壓降低。圖4所示為冷啟動,即發動機在環境溫度低的條件下啟動。

圖4:典型的冷啟動波形
瞬態保護
提供瞬態保護的一種方法是使用理想二極管控制器。如圖5所示,使用電流感應放大器和理想二極管控制器可以實現額外的過流保護,從而提供優于濾波和電源調節的全面保護解決方案。

圖5:汽車瞬態和過流保護濾波器保護方框圖
負載突降保護
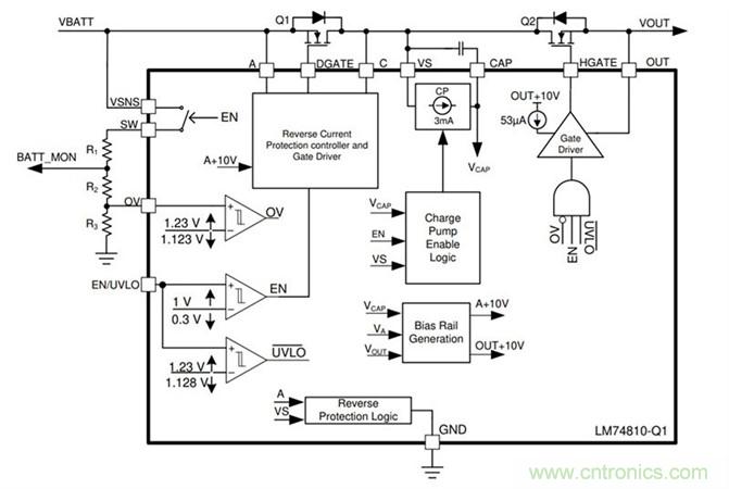
LM74810-Q1 利用過壓可調節特性,可在不需要的負載突降事件中提供保護。如圖6所示,LM74810-Q1的OV引腳可使用比較器發送出現過壓事件的信號。這會斷開用于驅動Q2金屬氧化物半導體場效應晶體管(MOSFET)的HGATE電壓。額定電壓較低的下游元件沒有輸入端發生瞬變時所需的電壓范圍,而將連接至OV引腳的電阻分壓器調整至您所需的閾值,則可以使用此類下游元件。LM74810-Q1器件的額定輸入電壓最大為65V,可在發生35V峰值電壓的瞬態事件時繼續工作。

圖6:具有過壓保護功能的LM74800典型方框圖
負電壓瞬態保護
LM74810-Q1,連同適當的MOSFET和輸入端瞬態電壓抑制器(TVS),可在發生ISO 7637-2測試脈沖1等高負電壓瞬變時為系統提供保護。如果輸入電壓為負,則LM74810-Q1關斷并將DGATE拉低。然后,圖6中Q1的體二極管為系統提供反向電壓保護,并防止產生負電流。一旦輸入電壓恢復標稱值,LM74810-Q1則重新導通,并使MOSFET正常工作。
TVS二極管可在ISO 7637-2測試脈沖1(典型值100V或以上)產生較大的負電壓尖峰時保護LM74810-Q1。輸入端TVS的擊穿電壓應在35V負載突降和LM74810-Q1的65V最大額定電壓之間。出現負電壓時,TVS二極管擊穿電壓應高于電池反向連接時的電壓,同時也要低至使TVS的負鉗位電壓不超過Q1 MOSFET兩端的電壓。
浪涌電流限制
LM74810-Q1具有浪涌電流限制功能,可在啟動期間控制電流大小。輸出端電容會限制電流,從而確保元件內不會流經超出安全工作范圍內的電流。
如圖7所示,向LM74810-Q1的HGATE引腳添加電阻電容(RC)可減慢啟動期間的HGATE電壓斜升,從而實現浪涌電流限制。

圖7:通過LM7480x-Q1提供浪涌電流限制功能

過流保護
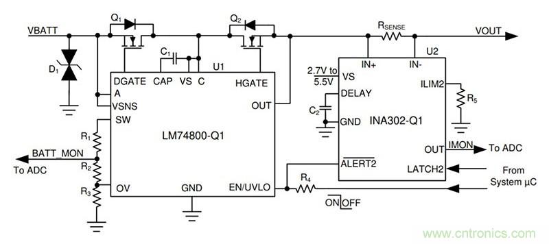
INA302-Q1 通過兩個獨立可調的閾值比較器輸出進行過流檢測。將低電平有效的比較器輸出連接至LM74810-Q1的使能引腳,可使 MOSFET 在出現過流時關斷。ALERT2比較器可靈活調節輸出信號的延遲,這在正常運行期間出現電流小幅升高、但不必觸發過流保護功能時非常有用。你可以通過更改器件DELAY引腳的電容器值來調整延遲持續時間,也可以通過 INA302-Q1 的ILIM引腳來調節過流事件的電流閾值;請參閱圖8中的R5。

圖 8:實現可調節的過壓和過流保護
低壓瞬態保護
冷啟動和熱啟動事件會導致系統發生低壓瞬變。在這類事件中,輸入電壓低于輸出電壓,就會產生負電流。對于需要維持正常運行的系統而言,負電流需要引起注意。由于輸出電壓會在存在輸出電容時降低,因此,要確保電流不會流回電池,需要反向電流阻斷功能。
由于LM74810-Q1可持續監測Q1 MOSFET A引腳和C引腳之間的壓降,因此可提供低壓瞬態保護。如圖9和10所示,在正常工作期間,Q1兩端的電壓為正,電流流入負載。在輸入電壓低于輸出電壓等可能產生反向電流的場景中,LM74810-Q1會在Q1兩端電壓達到–4.5mV時快速響應,并關斷MOSFET,從而防止產生直流反向電流。

圖9:LM74810-Q1監測Q1 MOSFET兩端的壓降,從而確保不產生直流反向電流

圖10:當MOSFET兩端的壓降達到–4.5mV時,驅動Q1邏輯門電路的DGATE將拉低,從而提供反向電流阻斷
在嚴苛的汽車環境內實現靈活性
通過在輸入端提供先進的系統保護,設計人員可提高設計的靈活性。這些保護器件不僅不會影響系統的正常運行,而且在汽車內嚴苛的電氣環境中提供保護,更重要的是,還能通過更多的選擇機會,推動汽車系統內其余部分的創新。
另外,與分立式方案相比,與上述器件類似的緊湊型雙器件保護系統能顯著減小總解決方案尺寸。更小的解決方案尺寸可為信息娛樂系統的其他部分提供更多空間,有助于實現更多創新。
我們希望此設計不僅能保護您的系統,還能幫助您快速升級設計方案。
請參閱參考設計《汽車瞬態和過流保護濾波器參考設計》。
推薦閱讀:




