【導讀】MCU 在電源轉換應用中起著至關重要的作用。人們不斷追求使電源轉換器更高效、更緊湊、更智能、更便宜,這就需要使用只能以數字方式執行的高度復雜的控制和信號處理算法。MCU 通常可以取代多個分立元件,在某些情況下甚至可以消除對某些傳感器的需求。專用于電源轉換應用的 MCU 的價格已經下降到即使對成本高度敏感的產品(例如緊湊型 DC-DC 和 AC-DC電源模塊)也能從其使用中受益的程度。但是,為此類嵌入式應用程序編寫軟件并非易事。
電源轉換應用中的 MCU
MCU 在電源轉換應用中起著至關重要的作用。人們不斷追求使電源轉換器更高效、更緊湊、更智能、更便宜,這就需要使用只能以數字方式執行的高度復雜的控制和信號處理算法。MCU 通常可以取代多個分立元件,在某些情況下甚至可以消除對某些傳感器的需求。專用于電源轉換應用的 MCU 的價格已經下降到即使對成本高度敏感的產品(例如緊湊型 DC-DC 和 AC-DC電源模塊)也能從其使用中受益的程度。但是,為此類嵌入式應用程序編寫軟件并非易事。
在電源轉換應用中使用 MCU 的挑戰通常來自于開發和調試過程嵌入式代碼的難度。這有幾個原因,特別是在成本敏感的應用中。重要的是,應用程序充分利用 MCU 的有??限資源(即處理能力和內存)。因此,通常幾乎沒有空間添加調試和故障排除功能。此外,開發人員通常被迫編寫非常“緊湊”的代碼,有時甚至仍然使用匯編語言,以限度地利用給定的微處理器。這樣的代碼可能難以分析和排除故障。開發和測試用于電源轉換的嵌入式代碼的另一個挑戰是高速執行此類代碼(通常為 10 – 500 kHz)來控制功率級。這禁止使用傳統的調試器,因為調試器會暫停和停止應用程序,并限制了硬件在環 (HIL) 模擬器的適用性。
圖1:PIL模擬原理
處理器在環 (PIL) 聯合仿真
Plexim 推出了一款新的 PIL 模塊,該模塊帶有PLECS 3.6,專門用于幫助電力電子和嵌入式控制工程師測試、驗證和確認嵌入式代碼。該方法基于將 MCU 和 PLECS 電路模擬器結合到處理器在環 (PIL) 聯合仿真中。換句話說,在真實 MCU 硬件上運行的實際代碼與 PLECS 模型的虛擬世界相關聯,而模擬和嵌入式代碼的執行是同步的。
在 PIL 模式下,模擬工具計算出的值將用作嵌入式算法的輸入,而不是讀取物理傳感器。同樣,在處理器上執行的控制算法的輸出也會反饋到模擬中以驅動虛擬環境。這種方法可以暴露特定于平臺的軟件缺陷,例如數值溢出和鑄造錯誤。
PLECS PIL 方法與代碼的編寫/生成方式無關,不需要使用基于模型的開發方法。它僅依靠嵌入在代碼中的探針來讀取和覆蓋變量,其中這種 PIL 方法類似于在印刷電路板上放置測試點以允許注入和測量信號,例如用于在線測試 (ICT) 或網絡分析。
圖 2:偽實時 PIL 操作中的嵌套嵌入式控制代碼執行
在 PIL 操作期間,控制代碼的執行必須與 PLECS 同步,以便交換探測信息和更新仿真模型。在同步期間,控制代碼的執行完全凍結,包括所有與時間相關的 MCU 外設(如計數器)。一旦發生同步,控制代碼就會以正常速度執行一個完整的采樣周期。圖 2 在多線程應用程序的上下文中進一步說明了這一概念。同步周期由“停止”和“繼續”信號標識。可以看出,代碼在同步步驟之間以正常和嵌套的方式執行。
這種模式稱為“偽實時操作”,能夠檢測和分析與控制算法的多線程執行相關的潛在問題,包括抖動和資源損壞。它還可以查看延遲和裕度計算的處理器利用率。
PIL 的應用
有幾種情況可用于 PIL,例如,在開始開發新的電源轉換器時,可以編寫和測試實際控制代碼,而無需任何控制或電源轉換硬件。PIL 模擬的所有要求都是低成本評估板上的 MCU。
PIL 方法有利于自下而上的軟件開發,允許在 PLECS 仿真的受控環境中實施和測試諸如濾波器和補償器之類的構建塊。然后可以將經過單獨測試和驗證的模塊組合成完整的控制應用程序,并在應用于實際硬件之前再次與 PLECS 一起進行全面徹底的測試。控制代碼只需編寫,無需在仿真工具中重復。
在驗證和測試階段,PIL 可以作為 HIL 的補充方法。與 HIL 相反,PIL 不需要專門的仿真硬件,并且仿真模型的復雜性/保真度不受限制,因為它不必真正實時執行。此外,如上所述,PIL 方法可以處理低功耗應用中常見的非常高的采樣率。因此,相同的工廠模型可用于詳細的離線分析以及 PIL 仿真。與需要維護一個控制代碼實現類似,PIL 允許工程師維護和使用單個仿真模型。
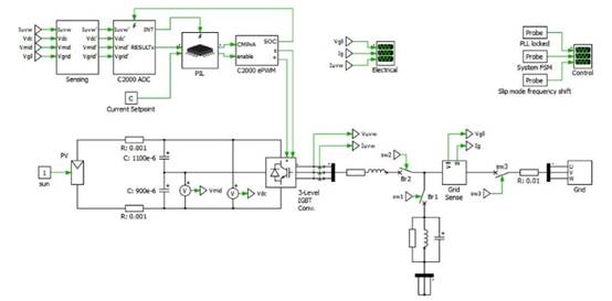
圖 3:PLECS 中帶有防孤島模型的太陽能逆變器示意圖
PIL 方法也遠優于軟件在環 (SIL) 方法,因為后者無法準確重現多線程操作和處理器/編譯器特定行為。,PIL 允許隨時訪問嵌入式軟件測試點(讀取和覆蓋探針),而無需重新編譯代碼。這使得 PIL 模擬成為產品發布后回歸測試和根本原因分析的強大工具。
使用 PIL 方法的外圍設備建模和示例應用
在 PIL 模式下,控制代碼的操作與 MCU 的實際數字和模擬 I/O 完全隔離。因此,有必要在 PLECS 仿真模型中鏡像 MCU 外設(例如 ADC 和 PWM 模塊)。因此,Plexim 發布了一系列高保真 MCU 外設模型作為我們 PIL 產品的一部分。這些模型在行為上與實際 MCU 外設完全相同,并且位準確。有關 PLECS MCU 外設模型的更多信息,
示例應用:具有防孤島功能的三級太陽能逆變器
圖 3 顯示了 PIL 方法在并網太陽能逆變器應用中的工作情況。PLECS 電路的下半部分顯示了電廠的電氣模型,該電廠由一個光伏陣列組成,該陣列為通過三相濾波元件連接到電網的三級逆變器的分離直流鏈路供電。還顯示了符合 IEEE 1547 的防孤島測試負載。因此,該模型為逆變器控制的所有方面提供了一個虛擬測試臺,包括為防止意外孤島而實施的方法。
需要強調的是,PLECS 模型不包含任何控制算法。與太陽能逆變器示例應用程序相關的所有控制代碼均采用純 C 語言編寫,并編程到 TI C2000 MCU 中。PIL 操作將結合上述工廠模型運行實際的嵌入式控制代碼。
ADC 和增強型脈沖寬度調制器 (ePWM) 外設模型之間的 PIL 塊充當 PLECS 模型和 MCU 之間的接口。它提供了一個簡單的圖形用戶界面 (GUI),如圖 4 所示,顯示可用于覆蓋或讀取信號的探針列表(軟件“測試點”)。PIL 塊直接從編譯器生成的二進制文件中包含的調試信息中提取可用測試點列表。因此,無需手動配置即可在 PLECS 中定義和解釋探針。
圖 4:PIL 塊的 GUI 顯示可用探測器的列表
圖 5 顯示了完整的系統仿真結果,一旦鎖相環鎖定到傳感器電網電壓,逆變器就會被激活,以提供測試負載所消耗的功率。因此,電網電流降至接近零安培,在 t=50ms 時電網斷開,此時反孤島算法(滑移模式頻率偏移)會檢測到這種情況并關閉逆變器。請注意,在標準 PC 上,整個 PIL 系統仿真需要不到 40 秒的時間。
圖 5:PLECS 示波器顯示了具有防孤島效應 PIL 模擬的太陽能逆變器的結果
免責聲明:本文為轉載文章,轉載此文目的在于傳遞更多信息,版權歸原作者所有。本文所用視頻、圖片、文字如涉及作品版權問題,請聯系小編進行處理。
推薦閱讀:



