中心論題:
- 保護電路的設計
- 保護電路的功能論證
解決方案:
- 利用比較器并結合外圍電路
- 設計在短路故障發生時自動切斷電源供應的保護電路
車載ECU的安全性能要求很高,在電氣、物理、化學等各方面,各大汽車廠商通常都有自己嚴格的標準。一般情況下,車載ECU的外部接口都要有各種故障保護電路,其中最重要的莫過于對車載12V電源或對地發生短路時的保護電路。由于USB接口可以直接輸出5伏電源,所以短路保護顯得尤為重要。本文設計的保護電路可以實現對USB電源輸出線的有效保護,無論USB電源輸出線VBUS發生對12V電源還是對地短路,均不影響車載ECU內部電路的正常工作,實現了本質安全級的短路保護。
前言
為了保證行車安全,車載ECU的安全性能要求很高,在設計時便要保證故障發生率盡量低。作為目前應用最為廣泛的移動外設與主機間通訊接口,USB(Universal Serial Bus)具有成本低、使用簡單、支持即插即用、易于擴展等特點,在車載娛樂和存儲設備上獲得了廣泛的應用。因為USB接口提供了內置電源,可提供 500mA以上的電流,對于一些功率較大的設備,如移動硬盤等,其瞬時驅動電流則可達到1A以上。如果車載ECU上帶有像USB總線這種可以直接輸出電源的接口,為防止接口電路發生對電源或對地短路時損壞機體,其接口部分通常都應具有保護電路,以便執行故障自診斷和保護功能。當系統產生故障時,它能在存儲體中自動記錄故障代碼并采用保護措施,防止系統損壞,避免引起安全事故。
電路設計
利用比較器并結合外圍電路,本文設計了一種可以自動探測USB電源輸出線是否發了對12V電源或地短路,并且可以在短路故障發生時自動切斷電源供應的保護電路。另外,如果探測到聯接設備不在支持的USB設備之列,系統也可以借助本電路主動斷開電源供應,并自動根據設備的連接狀態實現對電源供應的控制。具體電路如圖1所示。
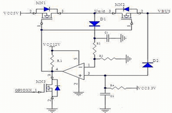
圖1 USB VBUS短路保護電路
圖中MN1和MN2是USB電源通道上的兩個MOSFET,用于控制5伏電源的輸出,它們的G端都連接到比較器的輸出端上。比較器的正端電位值受 3.3伏和VBUS共同影響,負端電位值由Umid通過電阻分壓來決定,Umid的值總是與VCC5V和VBUS中的大者相同。本充分發揮二極管的正向導通和反向截止的作用,并對MOS管中快恢復二極管加以利用,利用一個比較器便可以構成一個窗口比較器。如果VBUS上的電壓落在窗口之外(例如12V供電電壓或地電平),那么比較器輸出低電平,關斷供電線的MOS管。這樣既使12V電壓無法進入系統內部,也防止了系統5V供電因為對地短路而發生過流,起到了保護系統不受短路侵擾的作用。
功能論證
假設比較器的兩個輸入端電位分別為U+和U-,輸出電位為UO,二極管D1和D2的電壓分別為UD1和UD2,可知:
U- = (Umid—UD1)R2/(R2+R3); (1)
正常工作的情況下,U- < U+,UO為高電平,MOS管處于打開狀態。下面按照VBUS上電壓值的大小分兩種情況進行討論,分析其值為多大時將使比較器輸出發生反轉,關斷電源輸出。
a、如果VBUS電壓大于5V, 因為二極管D2的反向截止作用,有:
U+ =3.3V; (2)
又因為MN1和MN2中快恢復二極管的作用:VBUS=Umid; (3)
當U- > U+ 時,比較器輸出電平發生反轉,即:
(Umid—UD1)R2/(R2+R3)> 3.3 (4)
即:Umid > 3.3(R2+R3)/ R2 + UD1 (5)
設此時VBUS的值為VBUSH,結合式(3)可得:
VBUSH= 3.3(R2+R3)/ R2 + UD1 (6)
即當VBUS大于3.3(R2+R3)/ R2 + UD1時,比較器便會將MOS管關斷。
b、如果VBUS電壓小于3.3V,此時有:
U+ = VBUS+UD2 (7)
Umid = VCC5V (8)
當U- > U+ 時,比較器輸出電平發生反轉,由式(1)、(4)、(7)、(8),設此時VBUS的值為VBUSL,有:
VBUSL = (VCC5V—UD1)R2/(R2+R3)— UD2; (9)
即當VBUS小于(VCC5V—UD1)R2/(R2+R3)— UD2,比較器便會將MOS管關斷。
假設比較的輸出電壓為UO,其電壓傳輸特性如圖2所示:
圖2 電壓傳輸特性
由上述討論可知,圖1所示電路可以僅用一個比較器來構成閾值可調的窗口比較器,實現了對USB供電電路的有效保護。當VBUS上連入的電壓大于 VBUSH或小于VBUSL時,比較器的輸出將變為低電平,關斷MOS管MN1和MN2,將系統電源VCC5V和VBUS 隔離開來。電路中C1和C2的作用是維持比較器輸入端電壓瞬時不變,另外,電路使用了三路幅值不同的電源,其中VCC12V用于比較器的供電,目的是在VBUS發生對電源短路時,防止比較器的負端輸入電壓大于其供電電壓,同時也是為了能夠充分打開MOS管MN1和MN2;VCC3.3V用作比較器正端參考電壓,不建議將正端參考電壓設置為高于3.3V,因為對于一些功耗較大的USB設備,其連接的瞬間會將VBUS拉低。這期間VBUS的值將會位于3.3V與5V之間,如果此時正端的參考電壓大于3.3V,比較器會有發生誤動作的風險。
為了安全起見,當系統探測到連接的外部設備不能識別,或是屬于不支持的設備時,系統要關斷USB的電力供應。此時,CPU可以通過打開MN3將比較器的輸出拉低,關斷MN1和MN2。這種情況下,外設的電源電路將會作為一個負載與R4和D2串聯組成一個回路。由于外設電源電路的輸入電阻很低,比較器同相端的將處于較低電位的狀態,從而產生正反饋效應,促使比較器也輸出低電位。由于比較器和MN3均是開集/漏結構,具有線與功能,所以此時系統CPU可以關斷MN3,通過比較器繼續維持UO的低電平狀態。只有外部設備斷開后,比較器的正端輸入電位變高,VBUS的供電線路才會恢復正常。
上述電路的功能在實際應用中得到了驗證。利用這個電路,當VBUS與12V電源或地發生短路時,系統內的5V電源絲毫不受影響,即不會發生電壓倒灌的現象也不會被拉低引起系統復位。



