【導讀】電子產品設計中,當需要在相互隔離的兩個電路系統間傳輸電信號時,很多人第一想到的方案就是使用光電耦合器(簡稱“光耦”)。這個誕生于上個世紀60年代的技術,其工作原理是以光作為媒介來傳輸電信號,通常是將發光器(紅外線LED)與受光器(光敏半導體器件)封裝在一起,當輸入端加載電信號時發光器發出光,受光器受光后產生光電流輸出,完成一個“電—光—電”的轉換過程。
由于發射端的光信號和接收端的電信號之間互不干擾,因而光耦具有很好的電絕緣能力和抗干擾能力,并且具有體積小、壽命長、無觸點、單向傳輸信號等優點,得到了廣泛的應用。
簡單地理解,光耦就是由輸入側的LED和輸出側的光電檢測器集成在一起而形成的產品,根據光耦輸出側光電檢測器的類型以及電路的結構和特性,光耦可以分成以下幾類:
1 晶體管輸出型光耦
作為最常見的光耦產品類型,其光電接收器是光敏三極管,輸出端為單體或達林頓晶體管,分為直流信號或交流信號控制型,其具有大電流傳輸比(CTR)、高耐壓、低輸入電流等特點,且價格低、通用性強,應用十分廣泛。不過,其缺點在于傳輸速度較慢,時序延時較大。
2 IC輸出型光耦
這種類型的光耦采用光敏二極管作為光接收元件,同時會內置一個IC做信號放大和整形,可實現高速信號的傳輸,數據傳輸速率可達1-50Mbps。IC輸出光耦又可以細分為幾種不同的類型,包括用于傳輸邏輯信號的高速光耦,以及作為功率元件(如IGBT)柵極驅動的驅動光耦。
3 隔離放大器
隔離放大器可以在對模擬信號進行隔離的同時,按照一定的比例進行放大,主要用于高共模電壓環境下的小信號測量,并對被測對象和數據采集系統予以隔離,保護電子儀器設備和人身安全。隔離放大器選型時,在滿足隔離耐壓等級要求的同時,線性度、共模瞬態抗擾度(CMTI)也是要重點考量的參數。
4 可控硅輸出型光耦
可控硅輸出型光耦主要用于控制交流負載,包括雙向可控硅輸出和單向可控硅輸出,它們采用了高耐壓型可控硅,可以用大約10mA的低電流控制100mA的交流負載,同時提供電氣隔離。結合功率可控硅,這種光耦可以控制高達幾安培的交流電。
5 光繼電器
這種光耦在輸出級配有兩個連接共源的MOSFET,可以實現與機械繼電器相同的功能,而與機械繼電器相比具有長壽命、低電流驅動和快速響應的特點。
從上述的介紹可以看出,光耦的結構并不復雜,但越是這樣,想做出具有差異化、讓人過目不忘的產品越不容易,如何在光耦這個成熟的產品門類中做出自己的特色產品,十分考驗元器件廠商的能力。
接下來,我們就給大家介紹幾款來自Toshiba的柵極驅動光耦,它們各具特點,與其他競品放在一起很有辨識度,看過之后,一定會讓你過目不忘。
標準產品系列
Toshiba的標準系列的柵極驅動光耦包括TLP5702、TLP575x、TLP577x多個系列,它們都是由GaAlAs紅外LED經光學耦合到一個集成的高增益、高速光電探測器IC構成,目標應用是作為中小型IGBT或功率MOSFET的柵極驅動器,也可應用于家用電器、逆變器和變頻器等領域。

圖1:Toshiba標準系列柵極驅動光耦框圖
(圖源:Toshiba)
這些系列的光耦一個突出的特點就是“外形小巧”,它們采用6引腳SO6L封裝,大約僅為采用8引腳DIP封裝光耦尺寸的一半,并且符合國際安全標準的強化隔離要求(最小隔離電壓5000Vrms)。
器件內部的法拉第噪聲屏蔽提供了最低±20kV/μs(TLP5702)或±35kV/μs(TLP575x和TLP577x)的共模瞬態抗擾度,軌到軌輸出保證了穩定的運行和更好的開關性能。TLP577x光電耦合器能夠支持2mA低閾值輸入電流運行,允許直接從微計算機驅動,而無需緩沖。
TLP575x和TLP577x還提供高溫型的產品(型號后綴為H),工作溫度范圍擴展至-40℃至125℃。這些標準型柵極驅動光耦的性能比較,詳見表1。

表1:Toshiba標準系列柵極驅動光耦特性比較
(資料來源:Toshiba)
簡而言之,這些光耦器件為用戶提供了一個能夠符合產品設計規格和各項行業標準、小型化的解決方案,且產品組合豐富,為廣泛的通用型應用提供了理想的解決方案。
智能柵極驅動光耦
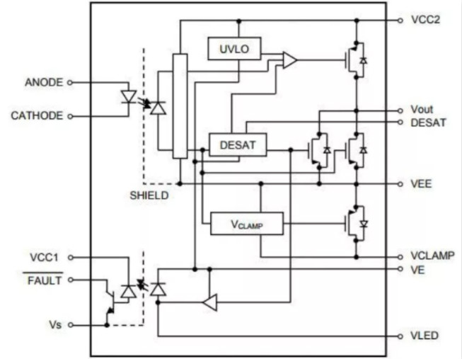
如果說,上述的標準型光耦產品是用小型化、極簡的設計去滿足眾多通用應用場景的需求,那么下面這款智能柵極驅動光耦的結構明顯更為復雜。TLP5214和TLP5214A是高度集成的、具有4.0A輸出電流的光耦,適用于驅動IGBT和功率MOSFET,用于交流電機和無刷直流電機驅動器。其內部包括兩個GaAlAs紅外LED和兩個高增益、高速IC,同時還內置了過電流保護(VCE(sat)檢測)、有源米勒鉗位等功能,這樣的設計在確保IGBT的安全性和可靠性方面十分重要。

圖2:TLP5214A和TLP5214智能柵極驅動光耦框圖
(圖源:Toshiba)
我們先來說說VCE(sat)過電流保護檢測功能。在IGBT工作時,如果對IGBT施加過電流,集電極-發射極電壓(VCE)將升高,這時如果功率過大有可能損壞IGBT。因此,必須在盡可能短的時間內(10μs以內)切斷過電流。
VCE(sat)檢測電路的“任務”就是監測IGBT的VCE(sat)電壓。集電極電壓由DESAT引腳監測,當DESAT引腳電壓超過6.5V時,則判定為有過電流的情況發生,就會在700ns內執行光耦輸出的軟關斷,與此同時通過圖中下部那一組光電轉化通道向控制器發送故障信號。通過這樣一種安全保障機制,就可以確保IGBT免受過流損壞。

圖3:TLP5214A和TLP5214的過電流保護功能
(圖源:Toshiba)
我們再來說說TLP5214A和TLP5214另一個重要的保護功能——有源米勒鉗位。IGBT集電極和柵極之間的寄生米勒電容CCG會在逆變電路中引發開關噪聲故障。具體來講,當逆變器電路中上臂的IGBT導通時,下臂IGBT的VCE會急劇上升,這時位移電流IS=CCG x(dVCG/dt)通過下臂的IGBT的CCG產生,并流向光電耦合器的輸出,IGBT的柵極電壓因此而升高,并流經RG。由于柵極電壓升高,IGBT將錯誤地導通,從而導致上下臂短路(如圖4)。

圖4:米勒電容產生電路故障的原理
(圖源:Toshiba)
解決這一問題的方法通常是使用一個負電源(Negative Power Source)或者調整柵極電阻,但前者的成本較高,后者又會增加開關噪聲。另一種防止米勒電容故障的方法是使IGBT的柵極和發射極短路,但這需要額外的外部元件去實現柵極的鉗位,無疑會占用更大的電路板面積。
而TLP5214A和TLP5214通過內置有源米勒箝位功能,很好地解決了這個問題。電路設計時,將米勒鉗位引腳VCLAMP連接到IGBT的柵極,當光耦的輸出由高變低,柵極電壓降到大約3V以下時,VCLAMP-VEE之間的MOSFET導通,柵極被鉗位于VEE。通過將米勒電流從VCLAMP引腳旁路到發射極,可以抑制柵極電壓的上升,從而防止逆變器上下臂短路。

圖5:有源米勒鉗位工作過程
(圖源:Toshiba)
除了上述的VCE(sat)檢測、有源米勒鉗位,TLP5214A和TLP5214還集成了許多其它功能,包括全擺幅電壓輸出和UVLO(欠電壓鎖定)功能。UVLO功能是為了防止在低電壓下因功率器件驅動不足而引發故障,當電源電壓在運行過程中下降并低于UVLO檢測電壓時,運行停止,直到柵極驅動光耦的電源電壓達到UVLO釋放電壓,這有助于防止功率器件在輸入電壓啟動過程中發生故障,也是不少高性能柵極驅動光耦的標配。
圖6中對比了Toshiba的標準型和智能型柵極驅動光耦的主要功能差異。可以看出它們主要的差別就在于上面提到的這些附加的保護功能上,由于增加了這些功能,使得智能柵極驅動器可以用更少的外部組件、更低的成本、更小的PCB尺寸,去滿足更復雜的設計需求。

圖6:標準型和智能型柵極驅動光耦的區別
(圖源:Toshiba)
從本文所介紹的幾款Toshiba產品中,可以看出柵極驅動光耦差異化的兩種思路:一種是在標準產品上挖潛,盡可能將一些關鍵技術指標做到極致;另一種則是在光耦中集成更多的功能,簡化系統設計,為開發者帶來更大的便利。無論是那種思路,目的都是一樣的,就是要讓客戶價值最大化。這樣的產品,自然會打動人心,令人一見鐘情,過目不忘。
想要進一步了解本文中推薦的幾款Toshiba光耦器件的產品詳情,請訪問以下貿澤電子網站上提供的相關技術資源。
來源:貿澤電子
免責聲明:本文為轉載文章,轉載此文目的在于傳遞更多信息,版權歸原作者所有。本文所用視頻、圖片、文字如涉及作品版權問題,請聯系小編進行處理。
推薦閱讀:




