【導讀】該電路圖顯示了如何從正電壓電源獲得負電壓。該電路的另一個優點是,負電壓與原始正電源一起可用于模擬雙電源。該電路基于定時器ICNE555。NE555作為非穩態多諧振蕩器接線,工作頻率約為1KHz。方波輸出(如果位于IC的引腳3處)。
該電路圖顯示了如何從正電壓電源獲得負電壓。該電路的另一個優點是,負電壓與原始正電源一起可用于模擬雙電源。該電路基于定時器ICNE555。NE555作為非穩態多諧振蕩器接線,工作頻率約為1KHz。方波輸出(如果位于IC的引腳3處)。在方波的正半部分,電容C3通過二極管D2充電。當IC的輸出為零時,C3通過二極管D2放電,電容C4充電。因此,D1陽極和C4陰極交界處的電壓相對于接地將始終為負。

在Vero板上組裝電路。
IC1必須安裝在支架上。
C3和C4的額定電壓必須至少為25V。
請勿連接消耗超過50mA電流的負載。
負電壓輸出將始終比正電源低幾伏。
正電壓轉負電壓的方法圖解
方法一:

如上圖采用倍壓整流法,5V,1KHz的正弦信號經過三極管推挽放大后。利用倍壓整流得到所需負電壓!(+5V變-4V )
方法二:34063-DC-DC轉換法(利用開關電源原理的電壓反接原理)電路圖請參考MC34063升壓電路,然后把需要的電壓反接

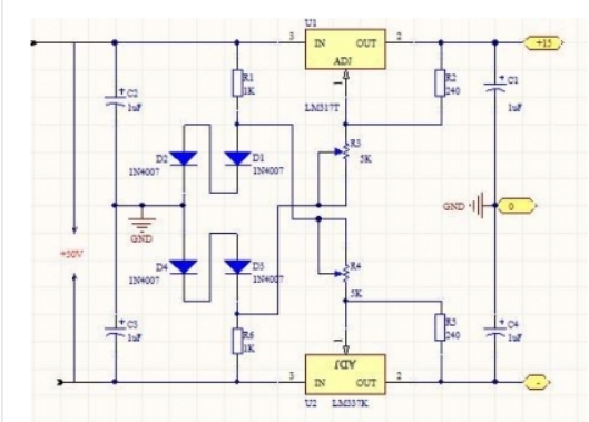
方法三:LM317+LM337單轉雙電壓法

免責聲明:本文為轉載文章,轉載此文目的在于傳遞更多信息,版權歸原作者所有。本文所用視頻、圖片、文字如涉及作品版權問題,請聯系小編進行處理。
推薦閱讀:






