【導讀】人們對電池供電的便攜式小工具和器件的需求量大增,數字電路的能耗成為一個重要的關注點。計算和處理變得越來越復雜,需要速度更快的器件,例如現場可編程門陣列(FPGA)和其他處理芯片。復雜的處理需要更高的功率,這反過來又會導致高速運行的芯片發熱。如圖1所示,器件尺寸的工藝技術正微縮至納米級別,為了優化器件的處理速度并延長使用壽命,必須相應地降低其工作電壓3。
摘要
技術發展日新月異,為應對功耗和散熱挑戰,改善應用性能,FPGA、處理器、DSP和ASIC等數字計算器件的內核電壓逐漸降低。同時,這也導致內核電源容差變得更小,工作電壓范圍變窄。大多數開關穩壓器并非完美無缺,但內核電壓降低的趨勢要求電源供應必須非常精確,以確保電路正常運行1。窗口電壓監控器有助于確保器件在適當的內核電壓水平下運行,但閾值精度是使可用電源窗口最大化的重要因素2。
本文討論如何利用高精度窗口電壓監控器來使電源輸出最大化。通過改善器件內核電壓的可用電源窗口,確保器件在有效的工作電源范圍內運行。
簡介
人們對電池供電的便攜式小工具和器件的需求量大增,數字電路的能耗成為一個重要的關注點。計算和處理變得越來越復雜,需要速度更快的器件,例如現場可編程門陣列(FPGA)和其他處理芯片。復雜的處理需要更高的功率,這反過來又會導致高速運行的芯片發熱。如圖1所示,器件尺寸的工藝技術正微縮至納米級別,為了優化器件的處理速度并延長使用壽命,必須相應地降低其工作電壓3。
技術工藝優化趨勢使得市場對高精度電源的需求變得越來越迫切。如果忽視電源的實際性能,就可能給系統性能帶來風險。大多數穩壓器都不夠精準,如果內核電壓低于工作要求電壓,處理器件(如FPGA)可能會因錯誤而發生故障。在連續操作情況下,如果內核電壓漂移到最大工作要求電壓以上,FPGA可能會被損壞,邏輯中可能產生保持時間故障。這些風險可能與負載條件、工作溫度和設備老化有關1。雖然本文中的大多數示例提到了FPGA,但同樣的原理也適用于其他計算和處理器件。
圖1.隨著技術工藝的進步,集成電路的電源電壓越來越低3
應對容差
設計和監控計算與處理芯片所用的電源時,需要特別關注容差問題,因為從不同角度來看的話,容差的處理方式可能有所不同。在本文的討論中,我們在以下章節定義每種容差。
內核電壓容差
內核電壓容差是計算器件內核電源規格。表1以Altera Arria 10 FPGA為例,顯示了其內核電壓規格。最小值和最大值范圍相對于標稱值有±3.3%的容差。以低于標準最小值或高于最大值的電壓操作此器件將會導致性能問題。為了實現最佳性能和低功耗運行,須遵循更嚴格的容差規定。
表1.Altera Arria 10內核電壓規格
電源容差
電源容差是電源的輸出偏差或輸出穩壓性能。要獲得嚴格的電源容差,需要由專家精心設計。然而,電源容差可能會受到元器件老化等外部因素的影響,隨時間發生變化。在應用中,此電源容差應在內核電壓容差范圍內。電源輸出的任何操作都可能給處理和計算器件(如FPGA)帶來問題。具有一定標稱容差的穩壓器,其實際輸出電壓未必恰好是穩壓規格的中間值,而是在穩壓范圍以內。原因可能包括:反饋環路中使用的電阻標準值本身存在一定的容差,進而帶來了直流誤差;基準電壓的穩健性;以及反饋環路補償的優化。假設一個FPGA的內核電壓由開關穩壓器供應。該開關轉換器的標稱容差為±2%,運行時可能處于4%窗口內的任何位置。例如可能低于標稱值,但仍在-2%以內,進而導致FPGA存在時序風險。或者可能接近+2%的上限,這仍然可以滿足FPGA要求,但不是最佳運行條件,會浪費大量電力1。如果不進行監控,器件最終可能會在建議的電壓水平之外運行,這可能導致更嚴重的問題,必須避免這種情況的發生。
窗口電源監控器容差
窗口電源監控器容差(或稱容差窗口)以相對于標稱值的百分比設置欠壓(UV)和過壓(OV)閾值。對于標稱電壓值為1 V、容差窗口為±3%的窗口電壓監控器,UV閾值設置為1 V × 0.97,OV閾值設置為1 V × 1.03。然而,這些閾值(UV和OV)本身也有容差,稱為閾值精度。
使用窗口電壓監控器
窗口電壓監控器通過設置UV和OV閾值來確保器件在其額定電壓范圍內運行。如果電源電壓超出這些設定的限值,它會發出復位輸出信號,有助于防止系統出錯,保護電子器件免受損壞。圖2中的時序圖顯示了當監測到的電壓低于UV閾值或超過OV閾值時如何提供復位輸出。窗口電壓監控器有多種架構方案,可以用來設置UV和OV閾值,并根據實際需要選擇工作容差,從而達到最佳運行狀態2。
圖2.時序圖,顯示了UV和OV情況下的復位輸出
然而,選擇窗口監控器并采用最佳使用方式并不容易。適當的容差窗口需要從眾多可用方案中仔細挑選。此外,UV和OV的復位閾值本身也有精度規格。閾值精度通常以百分比表示實際閾值與計算閾值或目標復位閾值的一致程度,它由集成電路(IC)設計中的電阻分壓器和帶隙電路決定4。基準電壓和電阻越穩健,所能達到的精度就越高。圖3為窗口電壓監控器的容差窗口和閾值精度。UV和OV的實際閾值分別為UV_TH和OV_TH,它們可以在最小值和最大值的精度規格范圍內變化。
圖3.欠壓和過壓閾值變化及其精度規格
電源性能預算通常在系統設計期間確定。對于容差或工作規格為±3%的FPGA內核電壓,可以將±1%分配給電源直流穩壓誤差,±1%分配給輸出紋波電壓,另外±1%分配給瞬態響應。如果使用精度較差的電源,其穩壓誤差有±2%,那么留給瞬變響應的余量就會更少。當直接供電時,瞬態響應余量不足可能導致瞬態電壓超出內核電壓規格窗口,從而提高器件發生故障的風險。當發生這種情況時,可以利用窗口電壓監控器將FPGA安全地置于復位模式,從而避免出錯。
選擇合適的容差窗口
使用窗口電壓監控器的常見困難是如何設置和選擇適當的容差窗口。用戶傾向于選擇容差與內核電壓要求相同的窗口電壓監控器。例如,對于容差為±3%的內核電壓要求,可使用容差窗口為±3%的窗口電壓監控器。受閾值精度影響,選擇與FPGA內核電壓工作要求相同的容差時,在最大過壓閾值OV_TH(最大值)和最小欠壓閾值UV_TH(最小值)附近的任何電壓值都可能會觸發復位輸出,從而導致系統出現故障。在圖4a中,若不考慮閾值精度,受監控的電源可能會超出內核電壓容差范圍,且在其可能的實際工作閾值下,電源監控器可能無法檢測到異常情況。這個超出±3%的電源將供電給微處理器的內核,因此需要選擇更合適的容差窗口。為了避免此類情況的風險,OV_TH(最大值)和UV_TH(最小值)應設置在內核電壓的±3%容差要求范圍內。然而,由于需要保證精度,可用電源窗口的一部分會被占用,導致電源工作窗口變小,如圖4b所示。
圖4.窗口電壓監控器容差設置:(a)與內核電壓容差相同;(b)在內核電壓容差范圍內。
圖5.允許的電源窗口和復位響應:(a)低閾值精度;(b)高閾值精度。
圖6.有效工作電源窗口:(a) ±1.5%閾值精度;(b) ±0.3%閾值精度。
閾值精度的影響
考慮使用兩個閾值精度不同的窗口電壓監控器來監控同一內核電壓電源。精度較高的監控器的實際UV和OV閾值相對于預期UV和OV閾值的偏差,比精度較低的監控器要小。從圖5a可以看出,較低的閾值精度會導致電源窗口變窄,因為當內核電源電壓處于UV和OV監控范圍內的任何位置時,復位輸出信號都會被觸發。在電源精度低、穩壓效果差的應用中,這可能導致系統變得更加敏感,容易發生振蕩。相反,高閾值精度會拓寬可用電源窗口,確保電源穩定工作,從而提升系統性能,如圖5b所示。
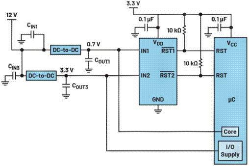
圖7.窗口電源監控器MAX16193的典型應用電路,該器件在整個溫度范圍內都具有非常高的閾值精度,能夠監控MCU的內核和輸入/輸出電源電壓。
圖6顯示了一個例子,使用兩個閾值精度不同的窗口電壓監控器監控±5%容差規格的2.5 V內核電壓。本例中使用的容差窗口并非實際產品提供的選項,而是為了說明閾值精度而選定的。對于圖6a和6b,所用的窗口電壓監控器的閾值精度分別為±1.5%和±0.3%。使用±1.5%的閾值精度時,避免在圖6a所示的故障區域內運行的最佳容差窗口為±3.5%,因此電源工作窗口為100 mV。使用±0.3%的閾值精度時,令電源輸出最大化的最佳容差窗口為±4.7%,且不存在任何故障風險。設置這些值將提供220 mV的電源工作窗口。精度上的這種差異使工作電源窗口擴大了一倍以上,從而有效提高了電源性能。
上述計算是通過Window Voltage Monitor Calculator完成的,該工具有助于輕松理解和可視化窗口電壓監控器中的不同參數。用戶還可以檢查器件規格是否符合設計要求,例如電源工作窗口。此工具可以從以下產品頁面下載:MAX16138、MAX16191、MAX16193、MAX16132/MAX16133/MAX16134/MAX16135、MAX16137。
為應對越來越低的內核電壓要求,窗口電壓監控器的架構和性能不斷改進,目前的閾值精度達±1.5%至±0.3%。為了提升精度,可以使用經工廠微調的標稱監控電壓和容差窗口的窗口電壓監控器2,5。MAX16193是一款精度為±0.3%的雙通道監控電路。截至2024年,該器件是在不同溫度下閾值精度最高的窗口電壓監控器。可提供各種經工廠微調的容差窗口(±2%到±5%),以適應工業和汽車應用的不同電源電壓和容差要求。在圖7所示的典型應用電路中,輸入通道1 (IN1)以±0.3%的精度監控0.6 V至0.9 V閾值范圍內的低內核電壓軌,而輸入通道2 (IN2)則以±0.3%的精度監控0.9 V至3.3 V閾值范圍內的較高系統電源軌。
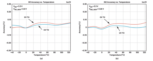
MAX16193的閾值精度在整個工作溫度范圍(-40℃至+125℃)內均保持穩定。圖8a和圖8b表明,對于IN1和IN2兩個輸入,該器件的高閾值精度在不同溫度下均表現出色。與其他電壓監控器僅在特定范圍內表現出最優性能不同,該器件在從最低到最高工作溫度的整個范圍內都能保證高精度。
圖8.(a) IN1和(b) IN2的UV和OV閾值精度隨溫度的變化曲線
結論
為了跟上速度、功耗優化的需求以及工藝技術發展的步伐,器件的內核電壓越來越低,容差越來越嚴格。窗口電壓監控器有助于防止這些器件出現嚴重問題。然而,閾值精度對于確保器件在規格窗口內正常運行起著重要作用。窗口電壓監控器的高閾值精度有助于改善工作電源窗口,從而有效提高電源性能,防止不必要的頻繁復位和系統振蕩。
參考文獻
1 Nathan Enger。“Care and Feeding of FPGA Power Supplies: A How and Why Guide to Success”。《模擬對話》,第52卷第11期,2018年11月。
2 Camille Bianca Gomez和Noel Tenorio。“Optimize Your System Design with the Right Window Voltage Supervisor”。《模擬對話》,第58卷第3期,2024年9月。
3 Mohammed Mahaboob Basha、Kota Venkata Ramanaiah和Palakolanu Ramana Reddy。“Design of Near Threshold 10T-Full Subtractor Circuit for Energy Efficient Signal Processing Applications”。International Journal of Image, Graphics and Signal Processing,2017年12月
4 Noel Tenorio。“How Voltage Supervisors Address Power Supply Noise and Glitches”。《模擬對話》,第57卷第4期,2023年11月。
5“電壓監控器和電源監控器產品聚焦”。ADI公司。
6“讓產品正常運行——微處理器電源監控器以小封裝提供強大保障”。ADI公司,2001年11月。
7 Pinkesh Sachdev。“FPGA電源系統管理設計筆記”。ADI公司,2020年3月。
8 Caroline Hayes。“Designing Supply Voltage Supervision for Multirail Boards”。Electronic Specifier,2015年10月。
(來源:ADI公司,作者: Noel Tenorio,產品應用經理,Camille Bianca Gomez,產品應用工程師)
免責聲明:本文為轉載文章,轉載此文目的在于傳遞更多信息,版權歸原作者所有。本文所用視頻、圖片、文字如涉及作品版權問題,請聯系小編進行處理。
推薦閱讀:
【明天見】IIC Shanghai 2025:同期峰會論壇展商名單全攻略
【車內消費類接口測試】泰克助力MIPI總線技術的測試與多場景應用
低成本變頻技術賦能洗碗機 BLDC電機能效提升30%的解決方案



