【導讀】在隔離式電源系統中,要在負載條件劇烈變化時維持輸出電壓的穩定,反饋電路的動態特性起著決定性作用。本系列第二部分以LT3753有源鉗位正激變換器為核心,結合LT1431精密并聯穩壓器與傳統光耦合器構建參考模型,深入探討反饋環路在瞬態負載條件下的響應機制及其對占空比調制的控制邏輯。通過LTspice?仿真分析發現,光耦合器的偏置狀態與電流傳輸比(CTR)直接決定了反饋信號傳輸的精度與速度,進而影響閉環系統的穩定性;文章進一步強調,在高效功率轉換設計中,精心選擇關鍵元件并優化補償網絡是實現可靠調節的基石。
反饋電路的動態特性
為維持穩定的輸出電壓,反饋環路必須對負載條件的變化做出動態響應。當輸出電壓下降時(通常由負載電流突然增大導致),并聯穩壓器會檢測到這一偏差并減小其陰極電流。此動作會降低流經光耦合器發光二極管(LED)的電流,進而減少光輸出量。原邊光電晶體管接收的光信號減少,其集電極電流也隨之降低。這會使PWM控制器補償(COMP)引腳的電壓升高,向控制器發出信號,促使其增大開關MOSFET或晶體管的占空比。占空比增大后,會向輸出端傳輸更多能量,助力輸出電壓恢復至額定值。
相反,當輸出電壓升高時(例如負載突然減小),反饋機制會啟動響應以防止過沖。并聯穩壓器檢測到電壓上升后,會增大流經光耦合器LED的正向電流,使光輸出量增加。增強的光信號會使光電晶體管的導通程度提高,進而拉低COMP引腳的電壓。PWM控制器將此電壓下降解讀為減小占空比的信號,從而降低向輸出端傳輸的能量。這一校正動作有助于快速抵消電壓尖峰,維持輸出電壓的穩定調節。
這種動態調節的有效與否,取決于光耦合器能否將LED電流變化迅速地線性轉化為光電晶體管的成比例響應。理想狀態下,LED電流波形應呈現與負載階躍同步的急劇變化,而光電晶體管電流則需跟隨這些變化,其延遲時間與幅值由CTR及光耦合器的內部響應時間決定。如果光耦合器響應緩慢或CTR較低,反饋信號可能會出現滯后或衰減,導致瞬態響應變差,表現為過沖、下沖或穩定時間延長。
此外,如果LED電流過低,光電晶體管可能無法充分導通;而電流過高則可能使器件進入非線性工作區域。這兩種情況都會扭曲反饋信號,不僅影響調節效果,還可能導致控制環路失穩。因此,若要確保電源在全負載與全輸入電壓瞬變范圍內持續穩定工作,就必須精心設置光耦合器偏置,并合理設計補償網絡。
LT3753隔離式正激變換器的瞬態負載響應分析
LT3753是一款高性能電流模式PWM控制器,支持8.5V至100V的寬輸入電壓范圍,適用于電信、工業電源系統及汽車電子等需要隔離式高效功率轉換的應用場景。
LT3753的核心特性之一是有源鉗位控制,可高效回收變壓器漏感能量,降低原邊開關MOSFET的電壓應力,有助于提升高密度電源設計的效率與可靠性。此外,LT3753還支持同步整流,能為副邊MOSFET提供控制信號,以最小化導通損耗,提升整體功率轉換效率。
LT3753內置可編程伏秒鉗位功能,允許占空比超過50%,從而提高變壓器利用率并支持更高的輸出功率。LT3753的開關頻率范圍為100kHz至500kHz,且可與外部時鐘同步,以便進行噪聲管理與系統協同。其他特性還包括可編程軟啟動、打嗝模式短路保護、帶滯回的欠壓保護(UVLO)/過壓保護(OVLO)閾值,可實現穩健的故障處理。
LT1431也是本仿真示例設計的一部分,它是一款精密可調并聯穩壓器,內置最高5V的基準電壓,可實現輸出電壓控制。LT1431具備高精度(初始容差0.4%)、低輸出阻抗及快速響應的特點,非常適合用于電源中的電壓調節與反饋控制。LT1431的灌電流能力可達100mA,能很好地驅動隔離系統中的光耦合器。

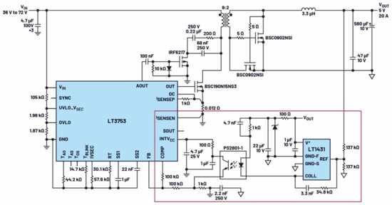
圖1.隔離式正激變換器中并聯穩壓器與光耦合器的連接方式。
基于圖1中并聯穩壓器與光耦合器的電路連接方式,下面將分析LT3753/LT1431演示電路(用于以太網供電(PoE)的80W有源鉗位非同步正激變換器)在瞬態負載下的LTspice仿真結果。
如圖2所示,當輸出電流從0A突然階躍至1.5A(即遭遇瞬態負載)時,電源會呈現動態響應。負載需求的急劇增加會對系統穩態造成暫時性干擾,表現為輸出端出現電壓跌落。產生這一跌落的原因是:系統初始處于空載運行狀態,此時僅需傳輸極少能量即可維持輸出電壓。因此,磁元件與輸出電容中存儲的能量不足以立即滿足增大的電流需求。
這種瞬態工況會打破穩態運行,觸發系統的反饋控制機制。反饋電路持續監測輸出電壓,并及時檢測輸出電壓與額定值的偏差。一旦檢測到電壓跌落,反饋電路便會生成校正信號,并將校正信號傳輸至原邊PWM控制器。
PWM控制器接收到校正信號后,會動態調整開關波形的占空比。具體而言,它會增加原邊開關晶體管的導通時間,延長導通周期。這一調整使得每個開關周期內通過變壓器磁耦合的能量增加,而能量傳輸的提升可補償增大的負載電流,助力輸出電壓恢復至穩壓值。
當系統過渡到新的負載工況后,輸出電壓會趨于穩定,體現出有效的閉環調節效果。波形分析表明,光耦合器偏置對維持環路完整性起著關鍵作用。為實現最佳性能,光耦合器內部的LED必須由足夠的正向電流驅動,以確保線性光響應;同時,光電晶體管需工作在有源區,才能精準調制反饋信號。
偏置不當(如LED側串聯電阻選型錯誤)會顯著改變CTR;而CTR是衡量LED與光電晶體管間信號耦合效率的關鍵指標。CTR降低會削弱反饋信號,導致PWM控制器對電壓偏差的響應不足;而CTR過高則可能引發過補償,造成系統不穩定。這些影響在瞬態事件中尤為明顯,因為此時系統需快速應對負載突變。偏置不足會導致校正延遲、電壓過沖/下沖、環路帶寬降低。
觀測到的波形進一步表明,反饋路徑中元件的精準選型與偏置設計是核心關鍵。設計時需仔細考量LED正向電壓、CTR容差、光電晶體管集電極電流及補償網絡設計等參數,以確保電源在寬工作條件范圍內具備穩健的瞬態響應、穩定的電壓調節能力與可靠的系統性能。在隔離式電源應用中,光耦合器的合理偏置不僅能提升環路精度,還有助于增強電磁干擾(EMI)抗擾度與長期可靠性。

圖2.LT3753與LT1431在瞬時負載瞬態下的LTspice仿真波形。
iCoupler隔離器與光耦合器:隔離技術的范式轉變
如今,開關模式電源(SMPS)的設計正日益采用iCoupler數字隔離技術,作為傳統光耦合器的更優替代方案,尤其適用于對高速通信、高穩健性及長期性能有要求的應用場景。傳統光耦合器的工作原理是通過LED將電信號轉換為光信號,再由接收端的光電晶體管檢測光信號。盡管這種方式已廣泛應用數十載,但存在若干固有的局限性。其中最顯著的是LED老化問題,隨著時間推移,LED老化會導致信號完整性下降,進而降低可靠性。
相比之下,由ADI開創的iCoupler技術,采用通過標準CMOS工藝制造的芯片級微型變壓器,可實現數字信號跨隔離柵傳輸。這種基于變壓器的設計無需光發射與光檢測環節,因此具備更優的溫度穩定性、更低的功耗及更長的使用壽命。不同于光耦合器,iCoupler器件不受溫度漂移或LED損耗的影響,是惡劣環境與關鍵任務系統的理想之選。
從性能角度看,iCoupler器件支持更高的數據速率,通常超過100Mbps,因而非常適合SMPS架構中的數字控制環路、遙測系統及高速通信接口。此外,iCoupler解決方案常將多隔離通道、DC-DC轉換器及診斷功能集成到單個封裝內,既能節省電路板空間,又能簡化設計復雜度。
盡管光耦合器因其結構簡單、成本低廉的特點,在模擬反饋環路中仍較為常見,但在對精度、速度與可靠性要求極高的數字領域,光耦合器正逐漸被其他技術取代。例如,在圖3所示方案中,ADP1074將iCoupler隔離功能與同步PWM控制器集成一體,不僅符合安全與法規標準,還具備先進的故障保護功能,為工業、汽車及電信應用中的隔離式DC-DC轉換器提供了緊湊且高度集成的解決方案。

圖3.采用iCoupler的隔離式正激轉換器。
如今的SMPS設計逐漸轉向iCoupler技術,這一變化不僅順應了“追求更高集成度、更高效率與更強可靠性”的行業大趨勢,更讓電源系統達到了新一代電子系統的嚴格標準。
總結
隔離式正激變換器的動態性能與輸出電壓穩定性,根本上取決于反饋環路對瞬態負載變化的響應速度與精度。本文通過LTspice?仿真深入剖析了基于LT3753控制器、LT1431并聯穩壓器及光耦合器的經典架構,證實了光耦合器的偏置狀態與電流傳輸比(CTR)是決定環路帶寬、相位裕度及瞬態恢復能力的核心變量;不當的偏置設計不僅會導致信號非線性失真,更可能引發系統振蕩或調節失效。然而,面對日益嚴苛的能效與可靠性標準,傳統光耦合器受限于LED老化、溫度漂移及響應延遲等物理瓶頸,已難以完全滿足高端應用需求。





