【導讀】電流反饋放大器(CFA)在大約三十年前就開始流行了,當時Comlinear、Elantec和ADI公司已能提供集成電路形式的產品。自那以后,大量專業技術被開發出來,電流反饋放大器在無數系統中得到應用。然而,至今仍有人對電流反饋放大器抱有誤解。本設計實例將使用PSpice仿真方法來消除常見的誤解,支持被廣泛接受的電流反饋放大器知識。
首先,是一些潛在用戶習慣于傳統運放的兩個輸入端呈現高阻抗,對輸入端采用低輸出阻抗緩沖器的放大器感到不適應。還有些人仍然在質疑“電流反饋”這個字眼的正確性。一些自稱為先知者的人不顧三十年來無數成功的應用事實,總是試圖推翻數十年來已被廣泛接受的結果。本文將嘗試使用PSpice仿真方法來消除常見的誤解,以支持三十年來被廣泛接受的電流反饋放大器知識。
電流反饋放大器的基本工作原理
我在早前的博客中介紹過電流反饋放大器,在那篇文章中我展示了如何用基本電路模塊構建電流反饋放大器。圖1再次顯示了這個電路,其中包括:
(a)一個具有高輸入阻抗和低輸出阻抗的輸入電壓緩沖器(Q1到Q4); (b)一對電流反射鏡(Q5到Q7,Q8到Q10); (c)一個輸出電壓緩沖器(Q11到Q14)。
在圖2a所示的功能框圖中,電流反饋放大器通過外部電阻RG和RF被配置為負反饋工作的同相放大器。(為了更加簡單,威爾遜反射鏡被當做基本反射鏡,緩沖器被當做具有無限大輸入阻抗和零輸出阻抗的單位增益電壓放大器)。增益節點是理解電流反饋放大器工作原理的關鍵,它的等效對地阻抗采用一個大電阻Req(105~106W)并聯一個小電容Ceq(約1pF)進行建模。

圖1:簡化后的電流反饋放大器(CFA)電路圖。

圖2(a):電流反饋放大器的功能圖;(b):其常用的電路符號。
在沒有外部網絡的條件下,圖1中被Q1和Q2抽取的電流是相等的,即I1=I2。當存在如圖2a所示的外部網絡時,通過KCL可以得出I1=I2+In。電流反射鏡在增益節點復制I1和I2,因此進入這個節點的凈電流就是圖中所示的In。增益節點對In進行響應,會產生電壓z(jf)In,其中z(jf)=Req||(2πjfCeq)-1。該電壓隨即被緩沖到輸出端,產生:

表明我們可以將電流反饋放大器簡化為圖2b。在Vn節點應用KCL可以得到:

令Vn=Vp=Vi,將In代入公式(1),然后進行歸集,就能巧妙地表達閉環增益A:
其中:
是環路增益,而:

是理想極限T→∞時的A值。順便提一下,Aideal也叫噪聲增益。

圖3:發現源zIn的返回系數。
讓我們通過返回系數分析來研究T的物理意義。如圖3所示,為了應用這種技術,需要:
(a)將信號輸入接地,使得電路處于休眠狀態; (b)在從屬源的輸出端斷開環路; (c)將測試信號Vf注入反饋網絡; (d)找到被從屬源返回的信號Vr,然后令:

由于輸入緩沖器保持Vn=0,RG不抽取電流,因此一定有In=(0–Vf)/RF=–(1/RF)Vf,表明從Vf回來的僅是電流,而非電壓。因此將這種反饋稱為電流反饋是合情合理的。通過檢查發現,Vr=zIn=z[–(1/RF)Vf],因此應用公式(5)得到公式(3)。現在可以作出以下考慮:
• 基本的電流反饋放大器是一種互阻抗型放大器,它根據對電流In的響應產生電壓Vo,其開環增益為:
單位為V/A。在負反饋工作時,In是誤差信號。該電流源自I1和I2之間的失衡,與這種失衡是如何產生的無關。
• 令If代表In從輸出端反饋回來那部分電流,表達式為If=–βVo,那么就有:
其中β被稱為反饋系數,單位是A/V。很明顯,T=aβ。也就是說,由于Vo使信號圍繞反饋環路傳輸,首先被RF相除產生電流,然后與z(jf)相乘再產生電壓。這就是環路增益的由來。
• 在直流時,Ceq當作開路,環路增益值為:
這個值一般很大,因為在精心設計的電流反饋放大器應用中,RF<< Req。
• 隨著頻率的提高,Ceq開始起作用,造成|z(jf)|隨著頻率發生滾降,直到達到頻率點ft,在該頻率點|z(jft)|=RF,或者忽略Req,(2πftCeq)-1=RF。求解ft得到:

換句話說,ft是|T(jf)|下降到單位1或0dB時的頻率。因此根據公式(2),ft代表閉環增益的-3dB頻率,也稱為閉環帶寬。
• 在應用電流反饋放大器時,我們可以用RF來建立想要的閉環帶寬,用RG來建立想要的獨立于帶寬的閉環直流增益。與傳統運放相比,這是電流反饋放大器的一個獨特優勢。
為了研究其瞬態行為,可以將電流反饋放大器看作一個純粹的R-C網絡(R=RF,C=Ceq),其中的電阻電流(Vi–Vo)/RF不是“直接”通過RF本身傳輸到Ceq,而是通過電流反射鏡“間接地”完成。只要與時間常數:

相比通過反射鏡的延時可以忽略,那么對輸入階躍的響應將是受τ支配的指數瞬變,不存在擺率限制,這是電流反饋放大器的另一個獨特優勢。當RF約為103Ω、Ceq約為10–12F時,τ將處于納秒范圍內,表明非常快的動態變化。
我們發現,除了增益節點外,電流反饋放大器中的每個節點都呈現出低的電阻(約為1/gm),因此以其自己的雜散電容形成的極點和與增益節點相關的極點相比發生在高得多的頻率點;只要滿足條件RF >> 1/gm。電流反饋放大器的數據手冊中規定了RF的最佳值。根據公式(7b),增加RF將直接減小閉環帶寬。然而,RF減小到推薦值以下會使增益節點的極點更加靠近其它高頻極點,從而減小相位余量,降低電路的穩定性。尤其要注意,當我們用傳統運放實現積分器時,在電流反饋放大器的反饋路徑中放入電容可是個壞主意。由于電容的阻抗隨頻率增加而減小,進而降低電路的穩定度,因此必須使用其它類型積分器,比如Deboo積分器。
示例
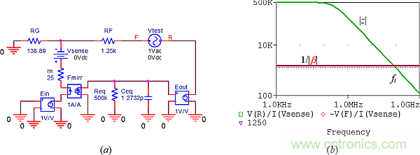
我們希望使用圖4所示的PSpice電路來驗證上述論點。該電路基于一種假想的電流反饋放大器,這種放大器被配置為增益為10的同相放大器。當我們斷開實際電路中的環路時,必須避免破壞它的直流偏置條件。如果將測試電壓直接串在輸出節點和反饋網絡之間就能巧妙地滿足這個約束條件,如圖所示。我們先驗證電路的開環互阻抗增益z(jf)、反饋系數β(jf)和環路增益T(jf)。為了使T(jf)可視化,我們可以繪制–V(R)/V(F)曲線;為了使|z|可視化,我們可以繪制V(R)/I(Vsense)曲線。如果采用1/β(而不是β) ,就可以將1/|β|和|z|顯示在一張圖中,然后清晰地看出|T|是兩張圖的對數差。我們可以通過繪制|z/T|或–V(F)/I(Vsense)來查看|1/β|。

圖4:示例的測試電路。

圖5:根據圖4所示電路得到的曲線圖:T0=400,ft=100MHz。
參考圖5,我們使用光標測量方法證實直流跨導增益等于Req(500k V/A),|1/β|等于RF(1.25k V/A),因此直流環路增益是T0=500/1.25=400,這與光標測量結果是一致的。|z|和|1/β|曲線在100MHz點相交,這個點也是|T|下降到單位1的頻率。這個頻率與通過公式(7b)計算得到的ft是一致的。
下面使用圖6所示的電路來驗證針對單位交流電壓的閉環響應,并且(在用單位電壓步距代替輸入源之后)驗證瞬態響應。響應結果如圖7所示。光標測量表明,交流響應峰值在9.975V(而不是理想的10.0V)。這與公式(2)預測的約–1/T0(=–1/400或–0.25%)的誤差一致。此外,交流響應在ft(=100MHz)時下降到一半的功率值。
將上述誤差以物理的方式顯示出來是一件有意思的事:為了維持Vo=9.975V,反射鏡必須給Req提供9.975/(500x103≅20µA的電流。通過反射鏡動作,這個電流必須與In相符,表明圖2a所示的由RF抽取的電流和由RG抽取的電流之間存在20uA的失衡。具體地說,RF抽取的電流要比RG小20uA,因此當RG下降1.0V時,RF將下降9.0-1.25x103x20x10-6=9.0-0.025V=8.975V。最終KVL確認Vo=1.0+8.975=9.975V或-25mV的誤差。

圖6:研究閉環交流響應。

圖7:圖6電路對單位交流和單位階躍輸入的交流和瞬態響應。
另一種觀點?
有人可能仍然不喜歡電流反饋放大器輸入端之間的緩沖器,甚至認為電流反饋這個名稱不夠好。如果能夠使用輸入端之間呈現很高阻抗的電流反饋放大器模型是最好的,這樣我們就能以大家熟悉的分壓型運放電路來表達反饋系數。

要讓這種替代模型起作用,需要以這樣的方式來控制開環增益:確保替代模型維持與公式(3)相同的環路增益。我們可以通過下列表達式達到這個目的:

其中β與公式(8a)中的相同,開環增益現在就是電壓增益:


圖8:嘗試采用具有以下開環增益的電壓反饋放大器(VFA)建立電流反饋放大器模型 a=z/(RG||RF)。
這就是圖8所示的替代電流反饋放大器模型,是串聯-并聯反饋的經典例子。事實上,我們本來也可以通過雙端口分析開發這種模型,方法是將整個電路分解為兩個虛構的子電路,一個是β=1/Aideal的反饋網絡,一個是基本放大器,但需要做一些修改,將反饋網絡的加載因素考慮進去。參考圖2a,我們將基本電路視為使用輸入緩沖執行類型Ix=–Vx/(RG||RF)的V-I轉換,使用反射鏡執行電流極性反轉Iy=–Ix,最終使用增益節點執行類型Vy=zIy的I-V轉換,進而獲得公式(8b)中的整體增益a=Vy/Vx。
鑒于環路增益T等于圖2b的增益,因此沒必要為了這個電壓反饋放大器電路重復PSpice仿真,因為它會產生與電流反饋放大器相同的輸出圖形。舉例來說,在直流輸入Vi=1.0V時,兩種電路都會產生Vo=9.975V的直流輸出,見圖7。但內部電路是怎么工作的?下面的比較揭露了真相:
• 我們已經知道,當Vi=1.0V時,圖6所示的電流反饋放大器電路需要20μA的輸入誤差電流才能維持Vo=9.975V。結果,RG抽取1.0/138.89=7.200mA,而RF抽取7.200–0.0020=7.180mA。
• 我們立馬注意到,在圖8所示的電壓反饋放大器電路中,RG和RF抽取相同的電流9.975/(138.89+1250)=7.182mA,因此電壓反饋放大器模型不能如實代表實際的電流反饋放大器!另外,根據公式(8b),電壓反饋放大器的開環直流增益a0=500x103/(138.89||1.25x103)=4000V/V,反饋系數β=0.1,因此為了維持Vo=9.975V,電壓反饋放大器需要的輸入誤差電壓Vd=9.975/4000≅2.5mV。2.5mV從哪兒來?通過檢查,我們發現Vd=Vi–Vn=1.0–0.1x9.975=2.5mV。同樣,電壓反饋放大器電路無法匹配由電流反饋放大器的輸入緩沖器建立的條件Vn=Vi!
為什么內部電壓和電流存在差異呢?因為負反饋系統的雙端口描述是不精確的,只是近似,雖然這通常很好,而且在許多情況下甚至很精確,但如果我們在實驗室建立電流反饋放大器電路,并且測量其反饋網絡的實際電壓和電流,就會得到電流反饋放大器電路的數據,而不是電壓反饋放大器電路的數據!結果就是,使用(不精確的)電壓反饋放大器模型驗證(精確的)電流反饋放大器模型的無效性是錯誤的!電壓反饋放大器模型是一種抽象,可以方便環路增益T的手工計算,但無法精確地反映電流反饋放大器的實際物理工作。
輸入緩沖器的輸出電阻效應
上述分析是假設使用理想的緩沖器,但實際上緩沖器具有一定的局限性。影響電流反饋放大器工作最主要的因素是輸入緩沖器的非零輸出阻抗,這個阻抗我們在圖9a中用電阻rn進行了建模。下面將通過rn進行擴展分析,記住,新的結果必須在rn→0時匹配上述結果。(實際上rn不必達到0,它只需小到產生的效應可以忽略即可。)
我們發現,rn的存在并不影響z,因此只需要研究反饋系數β,方法是將輸入接地(Vi=0),在電流反饋放大器的輸出端斷開環路,將外部測試電壓Vo注入反饋網絡,找出反饋電流If,然后讓If=–βVo。從圖9b可以看到,當rn→0時,RF抽取的所有電流都將來自輸入緩沖器。但是當n≠0時,RF的電流將在RG和rn之間分流,If值將下降,造成β值減小。

圖9:用于研究輸入緩沖器輸出電阻rn影響的電路。
為了找出If,我們綜合一下Vo-RG-RF網絡,然后讓If=(0–VTh)/(rn+RTh),其中RTh=RG||RF,VTh=VoRG/(RG+RF)。通過代入和歸集后得到:

表明在圖5a所示的圖形中,rn≠0將導致1/|β|曲線上升,而直流增益T0和交叉頻率ft都下降,變成:
同樣,時間常數增加到:
(順便提一下,如果繼續使用“不精確的”電壓反饋放大器模型,rn≠0會將輸入緩沖器的V-I轉換改變為Ix=–Vx/(rn+RG||RF),進而使|a|曲線向下,同時1/|β|曲線保持不變,最終維持與電流反饋放大器模型相同的T。)
圖10顯示了rn=25Ω對我們所討論的電路的影響。正如預期的那樣,|z|曲線保持不變,而1/|β|曲線向上轉移,從1250V/A到1250+25x10=1500V/A。因此現在T0=500/1.5=333.3,ft=83.33MHz,τ=1.91ns。當直流輸入為1.0V時,根據公式(2),直流輸出變成10/(1+1/333.3)=9.970V。所有這些數據都得到了PSpice光標測量的確認。
rn的一個不良影響是使閉環帶寬一定程度上依賴于噪聲增益1+RF/RG,見公式(9a)。因此如果將例子中的電流反饋放大器配置為電壓跟隨器(RG=∞),可以得到ft=1/(2πx1275x1.2732x10–12)≅98MHz,但如果把它配置為增益10,其帶寬將下降到接近83MHz。這個數據與傳統運放相比還是很有優勢的,因為后者的噪聲增益增加到10倍將導致帶寬減小至十分之一,從100MHz減小到10MHz。為了達到帶寬獨立于噪聲增益的理想條件,電流反饋放大器的集成電路設計師需要努力讓rn盡可能小。事實上,一些電流反饋放大器在輸入緩沖器周邊使用局部反饋來將rn減小到只有幾個歐姆。

圖10:使用PSpice研究rn的影響。
電流反饋還是電壓反饋?
有人可能會說,只要rn≠0,輸入引腳之間就會出現電壓下降Vp–Vn=rnIn。這意味著反饋從電流類型變成電壓類型了嗎?如果是這樣,rn該選什么值?1Ω,1mΩ?,或是1fΩ?為了解決這個問題,可以在Vn節點處應用R.D.Middlebrook的雙注入技術,這個節點也稱為反饋環節中的求和節點。這種技術要求,在將電路置于休眠狀態之后,在同一節點注入兩個單獨的激勵,分別稱為串聯測試電壓和并聯測試電流。每個測試信號都將導致前向干擾(分別是Vf和If),同時伴隨著來自相反方向的干擾返回(Vr和Ir)。如果我們定義:
環路增益T就變成:
將公式(10)代入公式(11a),經歸集后求解T得到:

圖11a顯示了本例要求的測試電路。圖11b表明,T的構成中確實包含了電流和電壓分量,但主要是電流分量,因為與Tv相比,T更接近于Ti。因此,在rn≠0的條件下精心設計的電流反饋放大器在其求和節點主要呈現電壓反饋(更不用說完全呈電壓反饋了)的說法顯然是錯誤的。在我們的例子中,光標測量給出的直流值是Ti0≅400,Tv0≅2000,T0=333.3,完全滿足公式(11a)。再次運行相同的電路,但將rn從25Ω降低到0.025Ω以仿真趨于理想的輸入緩沖器,可以得到Tv0≅2x106,T0≅Ti0=333.33,這種情形幾乎完全是電流反饋。事實上,由于1/(1+2x106)+1/(1+333)≅1/(1+333),在這種情況下我們可以跳過電壓注入測試,只進行電流注入測試來節省時間和工作量。

圖11:使用PSpice研究求和節點處的反饋類型(這種仿真已由Walt Jung獨立完成驗證)。
如果我們現在對圖8所示的另一種模型進行電流注入測試,仍然會得到相同的Ti嗎?考慮到這種模型具有無限大輸入阻抗,If→0,因此Ir→Itest,Ti→∞,這很難說是一個真的電流反饋放大器!(事實上,圖8的電路要求電壓類型注入才能獲得正確的T,從而確認其電壓反饋放大器之名。)總之,電流反饋放大器不是電壓反饋放大器——電流反饋放大器就只是電流反饋放大器!
我們想知道反饋路徑上某給定點的電流和電壓反饋組成是由什么決定的。答案是,Ti和Tv滿足條件:

其中的Zf和Zr分別是從信號注入點正向和反向看過去的阻抗。舉例來說,在圖11a所示的電路中,Zf=rn=25Ω,Zr=RG||RF=125Ω,這就確認了在直流時(1+400)/(1+2000)≅25/125。顯然,對rn=RG||RF(本例中為125Ω)來說,求和節點處的電流和電壓反饋剛好是50對50(通過設定Ti=Tv=400,PSpice可以確認這點)。
但電流反饋放大器電路在設計時要很好地充分滿足條件rn << RG||RF,確保電流類型反饋占據主導。如前所述,一些電流反饋放大器使用輸入緩沖器周邊的局部反饋取得真正小的rn值。
結論
在精心設計的電流反饋放大器應用中,電流反饋名符其實,它顯示了反饋給求和節點的信號的主要性質,暗示了內部電路(增益節點除外)以固有的快速電流模式工作。
使用雙端口技術將電流反饋放大器改為串-并聯配置是替代人工計算環路增益T的一種流行方法,但它不能解決其它重要問題,比如正確呈現真實的反饋類型。(如果也考慮輸出緩沖器的非零輸出阻抗,那么電流反饋放大器將呈現從輸入經過反饋網絡和增益節點到輸出的直通情況;雙端口分析沒有考慮到這種情況,而返回系數分析提供了準確的結果。)
本文轉載自電子技術設計。
推薦閱讀:


