- 分析在汽車中驅動LED照明的開關
- 學習PWM調光和亮度控制
- 采用降壓、升壓或降壓-升壓型拓撲
引言
與目前的汽車內部和外部照明解決方案相比,LED照明有很多優勢,如性能更高、壽命更長、成本更低等,這種照明方式提高了汽車照明的美感和性能。直接用汽車電池驅動LED需要一個DC/DC轉換器來調節一個恒定的LED電流,并保護LED免受變幻莫測的汽車電池總線影響。這種轉換器還應該根據一串LED中所含LED的數量和LED的類型進行優化,也要根據前燈、尾燈和信號指示燈、內部閱讀燈、儀表板或娛樂顯示器照明等應用的功能而優化,需要優化的方面如下:
拓撲――LED電壓與電池電壓之間的關系決定采用降壓、升壓或降壓-升壓型拓撲,所選擇的拓撲要能在整個電池電壓范圍內保持對LED電流的控制。
調光――大比例的LED調光必須在亮度等級上保持顏色特性不變,而且沒有眼睛看得見的起伏或振蕩。
效率――在非運行狀態功率損耗消耗電池電量,而且在汽車這種熱量壓力已經很大的環境中,消耗的電量又轉變成了熱量。
驅動單個LED
車內白光頂燈和化妝燈可能采用一個或兩個3WLED,每個LED產生75至100流明的亮度。這些LED的典型正向電壓范圍為3V至4.5V,最大電流為1A至 1.5A,例如Lumileds公司(www.lumileds.com)的LuxeonIIIStar。最簡單的LED驅動器設計采用降壓型穩壓器,直接用汽車電池驅動單個LED。圖1所示為具有調光功能的單個LED內部照明電路。汽車電池的典型工作電壓范圍為9V至16V(典型值為12V)。一個消耗電量的電池在汽車起動之前電壓也許降至9V,汽車起動后交流發電機對其充電,使其電壓回復到高達14.4V。在冷車發動時,電池電壓也許降至4V,這時只有關鍵的電子電路必須工作。

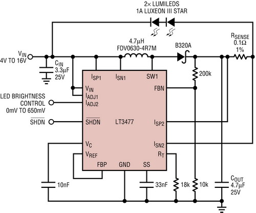
圖1:具250:1PWM調光比的降壓型高壓1ALED驅動器LT3474
圖1中采用的LT3471轉換器集成電路是一個高電壓、大電流降壓型LED轉換器,該器件具有寬PWM調光比,可以驅動一個或多個LED電流高達1A。LT3471的如下特點使其非常適用于在汽車環境中驅動LED:
*它是一個專用的LED驅動器,具有片上高壓開關和低壓電流監測電阻,以最大限度地縮小電路板面積并簡化設計,同時保持高效率。
*4V至36V的寬輸入電壓范圍允許該LED驅動器直接用汽車電池工作,同時提供恒定LED電流。
*其降壓型拓撲和可調的寬頻率范圍允許利用小型、低成本、具高溫度系數的陶瓷電容器提供低紋波LED電流。
LT3474單LED降壓型轉換器的效率在12VIN時高于80%。通過VADJ引腳進行模擬控制時,隨著LED電流和亮度的降低,效率會下降,但是功耗仍保持很低。LT3474為汽車和由電池供電的應用而定制,在置于停機狀態時僅消耗低于2uA(典型值為10nA)的電流。停機還可以起到LED接通/斷開按鈕的作用,就像按鈕或微控制器的作用一樣。LT3475LED驅動器是LT3474的雙通道版本,可以驅動電流均為1.5A的兩個單獨LED或LED串。
[page]
PWM調光和亮度控制
LED亮度可由圖1中的LT3474來控制,把一個模擬電壓輸入連接至VADJ引腳或把一個數字PWM信號輸送至PWM調光MOSFET的柵極和PWM引腳。簡單的模擬亮度控制通過降低內部檢測電阻上的電壓,將恒定LED電流從1A降至更低的值,但是LED光線的顏色在低電流時會變化。調光比的實際限制大約為10:1。
另一種降低亮度的方法是數字PWM調光。在PWM接通期間,LED電流非常好地穩定在1A。在PWM關斷期間,LED電流為零。這在降低亮度的同時保持了LED光線顏色和真彩特性。
PWM功能在集成電路內部使得LED回歸至編程電流值時,對PWM調光的響應非常快。LT3474的最大數字PWM調光比為250:1,這對內部照明來說是富富有余了。LT3475可以高于1000:1的調光比調光。
LCD顯示器用LED串照明
GPS導航和車內娛樂顯示器在日光條件下需要使用明亮的LED串,而在夜間工作時又需要寬調光比。LED串導致了與單個LED頂燈不同的難題。在這些顯示器中,就較小的LED而言,多個由6至10個LED組成的LED串電流通常都較低(<150mA),但是積聚起來的電壓卻高于汽車電池電壓。對這些顯示器來說,具有高效率和PWM調光能力的大功率升壓拓撲LED驅動器是必需的。
圖2是LT3486雙輸出升壓型LED驅動器的應用,它以100mA恒定電流驅動兩串LED,LED電壓高達36V。
這個升壓型轉換器用小的電壓檢測電阻與LED串和PWM調光MOSFET串聯,并具有高效率。9V至16V的整個電池電壓范圍低于LED串的電壓。雙通道LED驅動器驅動20個LED組成的兩個LED串,同時保持最高開關電壓低于該集成電路的42V額定值。20個LED組成的單個LED串需要高得多的電壓。

圖2:在GPSLCD顯示器中,LT3486以100mA電流驅動20個白光LED
在電池工作電壓范圍內,效率大約為90%。如果電池電壓降至4V,LT3486仍會工作,但是視LED編程電流和LED數量而定,可能進入限流狀態。該轉換器停機時僅消耗低于1uA(典型值為100nA)的電流。LED電流通過選擇外部檢測電阻值設定,選擇檢測電阻時基于非常低的200mV檢測電阻電壓以實現高效率。每個LED串的電流都可以用CTRL引腳上的模擬信號調節,最高調光比為10:1,或者用PWM信號調節,以實現高得多的調光比。
就夜間觀看極亮的顯示器而言,LT3486以其獨特的內部PWM調光架構提供1000:1的PWM調光比。內部LED電流存儲器具有超快PWM響應時間,可以低于10us的時間讓LED電流從零返回到100mA,以實現真彩PWM調光。在高端顯示器中用兩個LT3486驅動分別代表紅、綠、綠、藍(R-G-G-B)的4個LED串,可實現1000:1的調光比,并在非常暗的夜間工作環境保持顯示器的真彩特性。
[page]
信號指示燈、尾燈和前燈照明
外部信號指示燈、尾燈和前燈需要最高功率的DC/DC LED驅動器,因為這些燈所用的LED最亮,數量也最多。盡管由于熱量和穩流限制,極亮的LED前燈尚不常見,但是紅色和黃褐色剎車燈和信號指示燈卻因其美感和耐用性而變得越來越常見了。驅動大功率黃褐色和紅色LED串給內部照明和照明微調帶來了類似挑戰,但是挑戰的艱巨性是不同的。高調光比不是必需的,但是簡單的接通/斷開和高/低亮度功能是有用的。LED串的電壓常常超出汽車電池的電壓范圍,從而需要具有降壓和升壓、或降壓-升壓能力的LED驅動器。
圖3所示的LT3477降壓-升壓型LED驅動器以1A電流驅動兩個大功率LED。這兩個LED無需以地為基準,連接的兩個端子一般是轉換器的輸出和電池輸入。LT3477有兩個獨特和具100mV浮動電流檢測輸入引腳,這引腳連接與LED串串聯而且不以地為基準的電流檢測電阻。在汽車電池的工作電壓范圍內以及低于這個范圍時,在電流直到1A的情況下都可實現準確的LED穩流。LT3477的停機引腳用于實現車燈的接通/斷開功能,并在未使用時將輸入電流降低到1uA(典型值為100nA)。IADJ引腳用來為后部信號指示燈或剎車燈等剎車燈和尾燈應用實現高于10:1的模擬調光比。這類應用無需真彩PWM調光。

圖3:降壓-升壓型LT3477以80%的效率驅動1A剎車燈和信號指示燈LED串
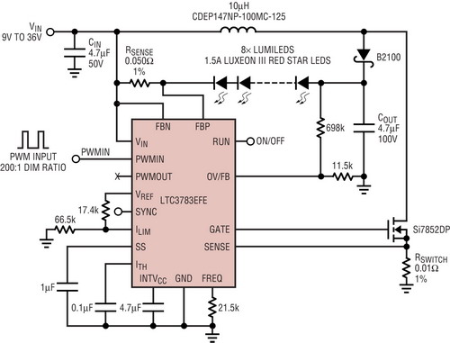
如圖4所示,大功率LED驅動器LTC3783采用降壓-升壓型拓撲,驅動6至10個3W紅光LED,用于汽車尾燈應用。外部開關MOSFET和開關電流檢測電阻為大功率和高壓LED驅動器設計提供了最大的設計靈活性。如果電池電壓降至低于9V,那么9V至36V輸入和在電流為1.5A時高達25V的LED串輸出需要100V的額定開關電壓和高于8A的峰值開關電流能力。在整個汽車電池電壓范圍內,1.5A恒定電池電流是良好穩定的。就剎車燈和尾燈調光而言,在100Hz時,可以用直接連接到LTC3783PWM引腳的PWM信號降低LED電流,以實現高達200:1的調光比。在1kHz時,調光比降低至?20:1,這對尾燈應用來說已足夠了。調節ILIM引腳也可以降低LED電流。

圖4:LTC3783剎車燈LED驅動器以高于90%的效率驅動8個1.5A紅光LED
在功率最高的汽車應用中,高效率是最重要的。在這種應用中,具有高達36W的輸出,93%的效率可以降低剎車時對電池的消耗,尤其是在汽車未運行時,更是這樣。用于剎車燈接通/斷開控制的RUN引腳將LED電流降至20uA。
通過將LED串連接到GND而不是VIN并將拓撲變為升壓型,LTC3783大功率LED驅動器的靈活性能夠變成大功率升壓型穩壓器,以驅動高達60W的更高電壓LED串。這需要LED串電壓高于36V的電池電壓最大值,而且需要在關閉車燈時,通過PWM引腳實現LED斷接。使用非常亮的白光LED的高流明前燈應用不久就將采用這種具有升壓型拓撲的大功率LED驅動器。
結論
很多汽車LED應用都需要專用的大功率、但簡單和高效率的LED驅動器。根據應用的不同有不同的LED組合,但各種組合都需要在斷開時具有低電流消耗、高PWM和模擬調光比以及卓越的LED穩流能力。凌特公司提供多種不同的汽車LED驅動器,可以克服所有這些挑戰。


