【導讀】2015年發布的SSL LED驅動器解決方案MP4068,完美的填補了降壓型、低成本可控硅調光方案的空白。這款可控硅調光LED驅動方案具有調光兼容性高、無閃爍、外圍電路簡單(僅有20個元器件)的特點,因此在業界內廣受好評。
LED調光產品在調光器兼容性上,要求平滑性好、調光深度佳,無閃爍,同時電源的輕薄化趨勢也要求LED驅動器具有更小的體積。基于以上要素,元器件數量的顯著減少和極強的兼容性使MPS在LED驅動器市場上相比競爭對手具有極高的性價比。目前,華東、華南數十家LED標桿企業2014年采用的MPS調光芯片已高達50KK。
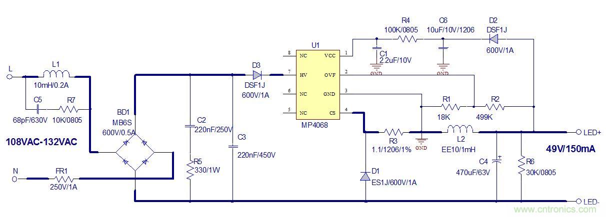
MP4068采用單繞組電感的降壓型設計,無需Vcc啟動電路,內置Mos管、支持120VAC輸入,輸出8W以內的GU燈、A燈、BR燈,蠟燭燈,燈絲燈等多種LED產品,是新一代的高性價比調光產品。而其支持230VAC輸入的姊妹產品MP40X8,更是為歐洲,澳洲和中國市場的可控硅調光低成本方案打開了大門,兩種方案廣泛的兼容各種切相調光器,適應各種中小功率LED的設計,極大的縮小了驅動電路的空間。
MP4068最大的優勢則是其極高的性價比,它能通過單級方案實現對眾多前切和后切調光器的兼容,負載最低可調至1W以內,調光范圍1%-100%,PF大于0.9,內置LED過溫保護降額技術,可使用非常廉價的單繞組電感,無需輔助繞組。該應用方案相比于其他芯片具有更少的外圍元件,以7.5W球泡燈為例,至多需要20個外圍器件,不含芯片總成本約2元人民幣,遠低于目前市面上廣泛采用的自激振蕩等方案,即便應用于蠟燭燈,GU10等小體積的燈型,由于器件稀少,板面簡潔,利于產線生產,進而大大減小產品的失效率與返修率,維護成本隨之降低。

圖1. MP4068原理圖示
美國市場目前對調光產品需求較大,幾乎90%以上都是調光產品。歐洲市場的調光產品也呈上升趨勢。而且隨著中國市場的LED燈逐漸升級,可調光燈具需求增長率將持續升高,而大部分芯片出貨量都集中在中國。LED照明控制進入一個新的階段,無論是成本還是性能將越來越接近用戶的需求。技術引領革新,MPS不斷推陳出新,帶給您更高性價比的方案來解決LED照明中的各種問題。
相關閱讀:
經典案例:恒照度、自適應調光的LED驅動器設計
拆解分析:兩款藍牙LED智能燈泡大比拼
圖文解說:LED路燈網絡的智能監控設計





