【導讀】近年來,世界各國政府為了因應全球氣候變暖,紛紛制定更嚴格的高能效法規與標準,提升電源能效,降低能耗,以期減輕對環境的壓力。安森美半導體持續推出新系列AC-DC通用照明方案以滿足各類應用對尺寸、能效、功率因數、驅動電流等不同要求,并因應當前智能LED照明的發展潮流,提供領先的通信、傳感器系列產品及方案,為工程師實現更節能環保的智能照明系統拓寬設計選擇。
安森美半導體專注于運用在電源管理方案方面的專知和技術,克服固態照明的挑戰,提供LED照明應用的完整方案,涵蓋高低功率因數、隔離或者非隔離拓撲結構、調光以及非調光的應用等,并利用在工業應用的經驗和專長,不斷開拓新興的智能照明市場,推出有線及無線通信系列產品(PLC 、KNX)、環境光及無源紅外(PIR)傳感器、以太網供電(PoE)控制器等,滿足不同的應用需求,推動LED照明市場的發展和進步。本文將重點介紹安森美半導體近期于AC-DC通用照明新增的產品系列及智能照明方案。
功率因數校正(PFC)初級端控制LED驅動器
針對筒燈、線性管/LED燈泡替代、電子控制裝置、LED照明引擎及智能照明等要求高功率因數、低諧波失真的最高60 W功率的單段式設計應用,安森美半導體推出LED驅動器系列NCL30085、NCL30086、NCL30088,利用PFC初級端電流控制算法,當采用準諧振(QR)模式工作時提供高能效。以NCL30088為例,它支持隔離反激、降壓-升壓、單端初級電感轉換器(SEPIC)拓撲結構,功率因數(PF)典型值高于0.98,無需光耦,能單獨從初級端實現精密穩流(精度典型值±2%),提供線性前饋補償,寬VCC范圍支持寬正向電壓應用,低啟動電流典型值13 uA,可工作于-40℃至125℃的寬工作溫度范圍,基于負溫度系數(NTC)的電流熱反走可防止LED驅動器在惡劣環境下過熱,并內置一系列強固的保護特性,包括:LED串開/短路保護、逐周期限流、輸出二極管短路保護、VCC偏置電壓和欠壓保護、電流感測電阻短路保護及自動恢復或閂鎖故障處理。而NCL30086“可智能調光”,支持以控制平均LED電流的單個輸入進行模擬/數字脈寬調制(PWM)調光,與非調光的NCL30088相輔相成。
圖1:PFC初級端控制LED驅動器
NCL30088應用示例——高達20 W的降壓-升壓驅動器用于LED線性燈管
NCL30088作為降壓-升壓驅動器用于高達20 W的LED線性燈管時,交流輸入電壓范圍90-305 Vac,正向電壓范圍90-180 Vdc,提供100 mA輸出電流,PF大于0.98,總諧波失真(THD)典型值5%,能效高達91%。

圖2:NCL30088應用于LED線性燈管的評估板和能效測試值
NCL30085應用示例——達10 W的隔離型3步線性可調光驅動器用于燈具
NCL30085作為隔離型可調光驅動器用于燈具時,通過切換開關導通/關斷提供3步對數調光:75%、25%、5%,交流輸入電壓范圍90-265 Vac,正向電壓范圍14-28 Vdc,輸出電流350 mA,功率因數大于0.98,THD典型值10%,能效高達85%。
圖3:NCL30085的評估板和3步調光圖示
高功率因數反激式LED驅動器——NCL30060
為確保當工作在臨界導電模式(CrM)時寬范圍輸入電壓和輸出功率提供近1的功率因數,安森美半導體推出高功率因數反激式LED驅動器NCL30060,該器件采用恒定導通時間的PWM控制方法,可支持大于50 W的功率范圍。次級端反饋控制支持諸如隔離型1-10 V調光、寬正向電壓范圍或要求LED模塊熱反饋的應用,典型用于LED驅動器、光源和燈具及電子控制裝置等中等功率單段式設計應用。NCL30060支持達700 V的高壓啟動,提供高功率因數及低THD,寬Vcc范圍,提供直接的光耦反饋連接,集成12 V門極驅動鉗位和自動恢復/閂鎖故障選項等功能,并內置初級端過流、輸出過壓、繞組短路、輸出整流器短路、輸出短路、欠壓等強固的故障保護。安森美還為該器件提供輔助設計工具和支持,包括NCL30060LED1GEVB評估板、EVBUM2240/D評估板手冊及基于Microsoft Excel®的設計工具。評估板支持90-305Vac的輸入電壓范圍,10-41V的正向輸出電壓范圍,提供700mA恒定的輸出電流和高達25W的輸出功率,支持1-10V或PWM調光,THD小于10%,能效高達88%。

圖4:NCL30060LED1GEVB評估板和@25 W時的性能表現
高功率因數低紋波兩段LED驅動器——NCL30030
安森美半導體的NCL30030針對高棚燈、路燈和停車場照明、槽形燈具替代、高壓氣體放電燈(HID)替代、舞臺燈光等大功率照明應用,高度集成CrM PFC及QR反激控制器:PFC段利用獨特的乘法器結構提供低THD,而QR控制器利用專有谷底鎖定系統提速,并隨著功率減小降低開關頻率,以提供高達90%的能效。可提供故障控制引腳用于可編程的熱關斷,且可使用專用引腳禁用PFC。NCL30030支持700 V高壓啟動,提供高達30 V的寬Vcc范圍,內置強固的保護組合,可進行自動恢復故障處理。
安森美半導體為NCL30030提供 NCL30030LEDGEVB評估板,支持90-305 Vac的輸入電壓范圍、60-210 V的正向輸出電壓范圍、 700 mA的輸出電流和高達150 W的輸出功率。
智能照明
智能照明通過通信及傳感技術,實現遠程控制(導通或關斷,調光或改變色彩)及監測(遠程診斷),從而以更少電能執行相同或更多任務,達到提升能效、節能的目的。
(一) 通信
1. PLC調制解調器/電力線驅動器
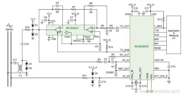
電力線組成了全世界最大的銅基礎設施,電力線通信(PLC)已成為用為主要通信及控制鏈路的符合邏輯的途徑。使用PLC調制解調器可實現雙向通信,以構成完全聯網的智能系統。安森美半導體提供PLC調制解調器NCN49599、NCN49597用于智能電網、AMIS49587用于智能電表,以及功率放大器NCS5651用作驅動。
NCN49597基于ARMCortexM0內核微控制器(MCU),同時支持AC及DC工作,每通道最大波特率達4.8k,支持A、B、C及D波段,且提供可編程軟件,而NCN49599在NCN49597基礎上還集成1.2 A、兩段式功率放大器。AMIS-49587基于 ARM7 MCU,僅支持AC工作,每通道最大波特率為2.4k ,支持A、B波段。這些調制解調器都采用領先的擴頻型頻移鍵控(S- FSK)技術,嵌入MAC+PHY,提供極低能耗。

圖5. PLC調制解調器/電力線驅動器
2. KNX收發器
KNX是基于OSI的標準化(EN 50090, ISO/IEC 14543)網絡通信協定,用于智能樓宇。KNX網絡基于現有雙絞線,使用KNX收發器來通信。KNX承接及融合了此前的三個標準:歐洲家用系統協定(EHS)、BatiBUS及歐洲安裝總線(EIB或Instabus),并支持EN50090歐洲標準、ISO/IEC14543-3國際標 準、GB/Z20965中國標準、ANSI/ASHRAE135美國標準等開放標準。
KNX收發器可連接電路及傳感器,為建筑物內9600波特KNX雙絞線(TP)總線提供溫度及亮度控制,而TP總線可提供數據通信及電源。安森美半導體的KNX收發器NCN5120集成20 V穩壓器和兩路DC-DC轉換器,提供3.3 V固定電壓和3.3 V-21 V的調節電壓,用于照明控制、遮光和百葉窗控制、供暖、通風、訪問控制和遠程控制,集成度高、物料單成本低。
(二)傳感
1. 運動檢測器無源紅外控制器(PIR)
針對照明及占用情況傳感市場,安森美推出PIR NCS36000,可放大和調理源自PIR傳感器的信號。該器件的工作電壓為3.0 V— 5.75 V,集成低噪聲雙級放大器,并集成電壓參考以驅動傳感器,內部振蕩器帶外部電阻電容,支持單/雙脈沖檢測,數字濾波器可將故障告警減至最少,可直接驅動LED及繼電器。客戶可定制數字濾波和模擬工藝,靈活且物料單 (BOM)成本比可相比擬的分立元件方案更少,適用于配合寬范圍的占用情況傳感器。
圖6:運動檢測器PIR
2. 環境光及距離傳感器
安森美半導體提供NOA1212 、NOA1305環境光傳感器及NOA3302環境光及距離傳感器。該系列器件可根據EEPROM靈活定制,具0.0125流明檢測,帶可定制的濾波(即適光性光回應),提供暗電流及溫度補償、最低的平均每分辨率位的能耗,其高速模式I2C接口在斷電期間對總線工作沒有任何影響。
圖7 :環境光傳感器
(三)以太網供電(PoE)控制器
安森美半導體提供NCP1080、NCP1081、NCP1082、NCP1083、NCP1090、NCP1091、NCP1092、NCP1093、NCP1094用于PoE應用,以NCP1083為例,它集成完全兼容的PoE和DC-DC控制器,可用于驅動LED燈,而LED燈可通過PoE遠程控制。當以太網線纜上通電時,NCP1083支持正常的PoE工作。而在以太網線纜上沒有通電時,這器件接受輔助電源輸入,為應用供電。NCP1083符合IEEE 802.3at標準,支持達40 W穩壓功率的擴展功率范圍,峰值能效高達89%。
圖8:PoE控制器NCP1083
結語
在節能、環保及全球LED照明迅猛增長的趨勢下,LED球泡燈等已幾乎家喻戶曉,而隨著相關技術的進步,LED成本及性能水準已大幅提升。安森美半導體身為全球領先的半導體供應商,積極推動高能效創新,提供寬廣陣容的高能效電源產品及方案,涵蓋從高集成度功率因數控制器、AC-DC控制器、DC-DC控制器,到分立MOSFET、整流器、IGBT等,以及智能功率模塊(IPM)和功率集成模塊(PIM)等,用于計算機、消費(電視機、DVD、機頂盒、游戲機等)、白家電、電信、工業及LED照明等重點應用,符合或超越各種能效規范。未來安森美半導體還將持續推出新系列AC-DC通用照明方案以滿足各類應用。


