中心議題:
- 方案論證及設計
- 硬件電路設計
- 性能測試結果及分析
隨著電源技術的飛速發展,開關電源以其功耗小、體積小、重量輕等優點得到了廣泛的應用。目前開關電源也正在朝著集成化與多功能化的方向發展。本文以大學生電子設計競賽為背景,介紹一種性價比高、功能較強的實用開關電源設計方案。
競賽內容為設計具有單路恒壓輸出功能的開關電源,輸出電壓范圍為0 ~ 15 V,步進100 mV;輸出電流不小于1 A,紋波300 mV以下;調整過程用單片機完成,并提供數字顯示功能。擴展要求為:電源具有升壓功能:輸入為5 V,測量負載電流為1 A時的輸出電壓;具有延遲輸出功能,避免上電沖擊;具有掉電記憶功能,存儲上次設置的參數。
方案論證及設計
開關電源控制核心模塊,包括開關電源控制器和配套的必要外圍電路、反饋回路和繼電器切換電路。這一模塊的作用是完成開關電源最基本的功能,包括降壓、升壓和恒流等。其中開關電源控制器采用LM2576-ADJ,這是具有可調電壓輸出的開關電源控制芯片,內置PWM控制電路和驅動管,性價比高。此芯片最大輸入電壓為37V,輸出通過反饋電阻分壓,可在1.25V~ 35V范圍內調整,輸出電流可以達到3A,滿足題目設計要求。反饋回路中進行比較、差分放大的電路采用CMOS型集成運放TLC2262,具有功耗低、精度高、滿幅輸出范圍大、線性度好等特點,適合在本設計電路中應用。
單片機控制模塊,包括單片機和相應的A/D、D/A轉換模塊、繼電器切換控制模塊,以及人機交互接口。這一模塊的作用是通過單片機輸出的D/A 轉換信號和繼電器切換控制信號,對開關電源核心模塊進行控制,從而實現程序控制升壓、降壓和電路切換的功能。模塊中的單片機采用C8051F330D,為增強型51內核單片機,集成了10位ADC和10位DAC,滿足設計精度需要。人機交互接口采用CH452L集成數碼管顯示和鍵盤控制器,完成數據顯示和鍵盤輸入的功能。擴展要求中的參數掉電記憶功能,由串行E2PROM芯片 AT24C08完成。
輔助電源模塊完成從220V到系統所需各路電源的變壓、整流、降壓等工作。輔助電源模塊通過整流提供兩路直流輸出,一路給開關電源的核心模塊提供輸出所需的足夠能量,另一路由LM2576和LM1117穩壓給單片機和其他控制模塊提供控制需要的較低壓直流電。
以上描述的總體設計原理見圖1。

圖1 系統的模塊結構和設計原理框圖
硬件電路設計
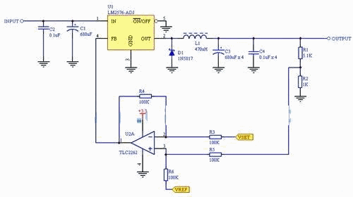
降壓型電路原理和設計
采用LM2576構成的降壓電路如圖2所示,輸出電壓經R1和R2分壓取樣后送到減法器的正輸入端,負端接VSET。VSET信號是單片機給出的電壓信號,輸出的取樣電壓減去D/A轉換電壓后得到誤差信號。再將誤差信號加上參考電壓(VREF)1.23V, 將此結果送到LM2576的反饋端。當輸出電壓因某種原因下降時,取樣電阻分壓下降,低于單片機D/A轉換信號給出的參考電壓,減法器輸出小于 1.23V,此信號送到LM2576反饋端后,開關信號的占空比增加,電感儲能增加,輸出電壓上升,最終使輸出電壓保持穩定。此反饋回路的本質仍然是負反饋,并且符合LM2576的使用要求。

圖2 降壓型(Buck)基本電路
相比于傳統的直接反饋,本設計中的反饋回路復雜度較高,這種設計主要是出于以下考慮:首先是便于單片機控制,只要改變D/A轉換輸出電壓,則反饋回路起作用,自動將輸出取樣電壓向D/A轉換電壓靠近,完成電壓調整過程;其次,可以滿足設計要求中的零伏輸出。若單純用LM2576的反饋引腳,則手冊中給出的參考電路最低輸出只能達到1.25V,因此需要將反饋電壓“平移”一個VREF參考電壓的電平。最后是因為LM2576的反饋端是以1.23V為基準進行比較的:當反饋取樣電壓大于1.23V時,減小開關的占空比;大于1.23V時,增加占空比。一般的誤差電壓不會大于1V,因此需要將減法結果再向上 “平移”一個VREF的電平。
反饋電阻分壓得到的電壓還同時送到單片機的DAC,通過D/A轉換和尺度換算,得到輸出電壓值,作為數字量顯示輸出到數碼管上。
升壓型開關電源的原理
[page]
圖3是升壓型開關電源的原理圖。由于存在電感,因此可以做到輸出電壓大于輸入電壓。開關管導通時,電流經電感→開關管→接地,二極管截止;開關管截止時,電流被截斷,電感放出能量,這時電流經二極管給電容充電并給負載提供電流,實現了升壓型電源。

圖3 升壓型電路原理圖
LM2576在電路中所起的作用可以看作是PWM發生器和開關管的集成,因此,雖然LM2576通常用做降壓電路,但具有改造成為升壓電路的能力。
升降壓電路的切換
升壓電路和降壓電路的連接方式不同,因此無法在同一電路中同時實現升降壓。本文采取的辦法是用小型繼電器切換。通過受信號控制的切換,開關連接到不同的觸點,完成電路連接形式的切換。
切換電路如圖4所示,圖中四個開關分屬兩個不同的繼電器(雙刀雙擲)K4和K3,均受單片機控制。通過繼電器觸點切換,實現升壓和降壓作用。要說明的是,圖 4中沒有畫出反饋回路。反饋既可以采用經典的取樣電壓直接反饋的辦法,也可以采用前邊說明的加入了減法器的改進反饋回路。在實際的電路設計中采用了帶減法器的電路。
恒流輸出電路設計
在上述功能基礎上,本設計進一步增加了恒流輸出功能,如圖5所示。將輸出電流在分流器上的壓降取出來,并加以放大,得到適當大小的直流電壓信號。此信號一方面送到單片機進行A/D轉換,一方面送到反饋回路減法器的輸入,并與D/A轉換輸出電壓比較。當輸出電流增加時,放大器電壓增加,通過減法器與參考電壓比較后得到的反饋電壓增加,LM2576減少開關信號的占空比,電感中儲能減少,導致輸出電流下降,完成反饋過程。

圖4 實現恒流輸出的電流-電壓轉換電路
通過單片機I/O引腳對繼電器的控制,實現反饋減法器輸入的選擇,從而實現電路恒壓/恒流的切換控制。
性能測試結果及分析
本系統的升、降壓性能及恒流輸出性能測試數據如表所示。
由于調試測試時使用的直流穩壓電源自帶的輸出電流測量功能精度較低,在小電流情況下測量顯示誤差較大,因此低電壓輸出的效率很有可能是不真實的,有待更精確的測試。
實際輸出電壓用萬用表測量,輸入電流采用HH1710測試,電壓紋波用示波器交流檔觀察。
其中輸入電壓根據變壓器次級線圈帶負載后實地測量,取21 VDC。
測試條件:負載10W,測試數據為負載電阻上電壓換算得出。
結語
經過硬件電路設計分析、軟件流程分析和實際測試,本開關電源達到了設計要求并超出擴展要求的指標。如果對一些細節問題進一步改進,本電源還具有成為實用設備的潛力,例如增加一路輸出,或者增加正負雙電源同步可調等。


