中心議題:
- 同步整流反激變換器原理
- 同步整流管的驅動電路工作原理
- 同步整流反激變換器的設計
- 同步整流反激變換器仿真分析與結論
解決方案:
- 同步整流反激變換器的設計
反激變換器應用廣泛,采用同步整流技術能夠很好的提高反激變換器效率,同時為使同步整流管的驅動電路簡單,采用分立元件構成驅動電路。本文詳細分析了同步整流反激變換器的工作原理和該驅動電路的工作原理,并在此基礎上設計了100V~375VDC 輸入,12V/4A 輸出的同步整流反激變換器,工作于電流斷續模式,控制芯片選用UC3842,對設計過程進行了詳細論述。通過Saber 仿真驗證了原理分析的正確性,證明該變換器具有較高的變換效率。
1 同步整流反激變換器原理
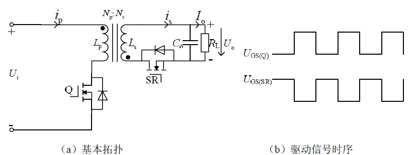
反激變換器次級的整流二極管用同步整流管SR 代替,構成同步整流反激變換器,基本拓撲如圖1(a)所示。為實現反激變換器的同步整流,初級MOS 管Q 和次級同步整流管SR 必須按順序工作,即兩管的導通時間不能重疊。當初級MOS 管Q 導通時,SR 關斷,變壓器存儲能量;當初級MOS 管Q 關斷時,SR 導通,變壓器將存儲的能量傳送到負載。驅動信號時序如圖1(b)所示。在實際電路中,為了避免初級MOS 管Q 和次級同步整流管SR 同時導通,Q 的關斷時刻和SR 導通時刻之間應有延遲;同樣Q 的導通時刻和SR 的關斷時刻之間也應該有延遲。

圖1 同步整流反激變換器
2 同步整流管的驅動
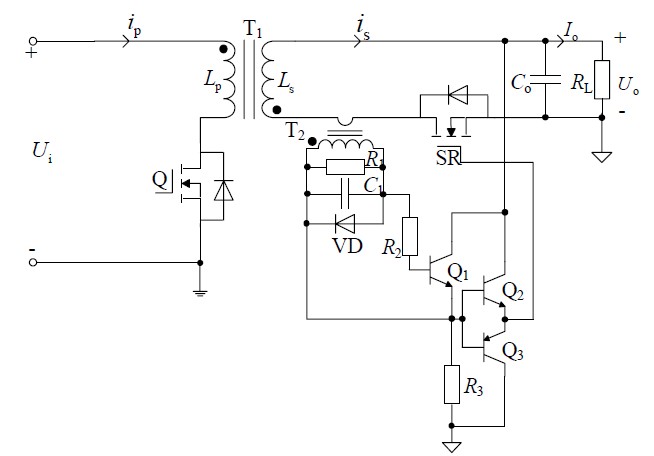
SR 的驅動是同步整流電路的一個重要問題,需要合理選擇。本文采用分立元件構成驅動電路,該驅動電路結構較簡單、成本較低,適合寬輸入電壓范圍的變換器,具體驅動電路如圖2 所示。SR 的柵極驅動電壓取自變換器輸出電壓,因此使用該驅動電路的同步整流變換器的輸出電壓需滿足SR 柵極驅動電壓要求。

圖2 驅動電路[page]
該驅動電路的基本工作原理:電流互感器T2 與次級同步整流管SR 串聯在同一支路,用來檢測SR 的電流。當有電流流過SR 的體二極管,則在電流互感器的二次側感應出電流,該電流通過R1 轉變成電壓,當電壓值達到并超過晶體管Q1 的發射結正向電壓時,Q1 導通,達到二極管VD 導通電壓時,VD 導通對其箝位。晶體管Q1 導通后,輸出電壓通過圖騰柱輸出電路驅動SR 開通。當SR 中的電流在電流互感器二次側電阻R1 上的采樣電壓降低到Q1 的導通閾值以下時,Q1 關斷,SR 關斷。
圖中同步整流管驅動電路各元件的功能說明如下:
SR 為同步整流管,用來代替整流二極管;
T2 為電流互感器,用來檢測通過SR 的電流,當有電流流過SR 的體二極管,則在電流互感器的二次側感應出電流;R1 用來將互感器二次側感應出的電流轉變成電壓,同時R1 的值決定同步整流管開通和關斷時電流互感器二次側電流大小;
C1 和二極管VD 用來對互感器二次側的電壓進行濾波和箝位;
偏置電阻R2,下拉電阻R3 和晶體管Q1 構成開關電路,利用Q1 的飽和截止,實現同步整流管SR 的導通和關斷;
Q2 和Q3 構成圖騰柱輸出電路,提供足夠大的電流,使SR 柵源極間電壓迅速上升到所需要值,保證SR 能快速開通。同時為SR 關斷時提供反向抽取電流回路,加速SR 關斷。
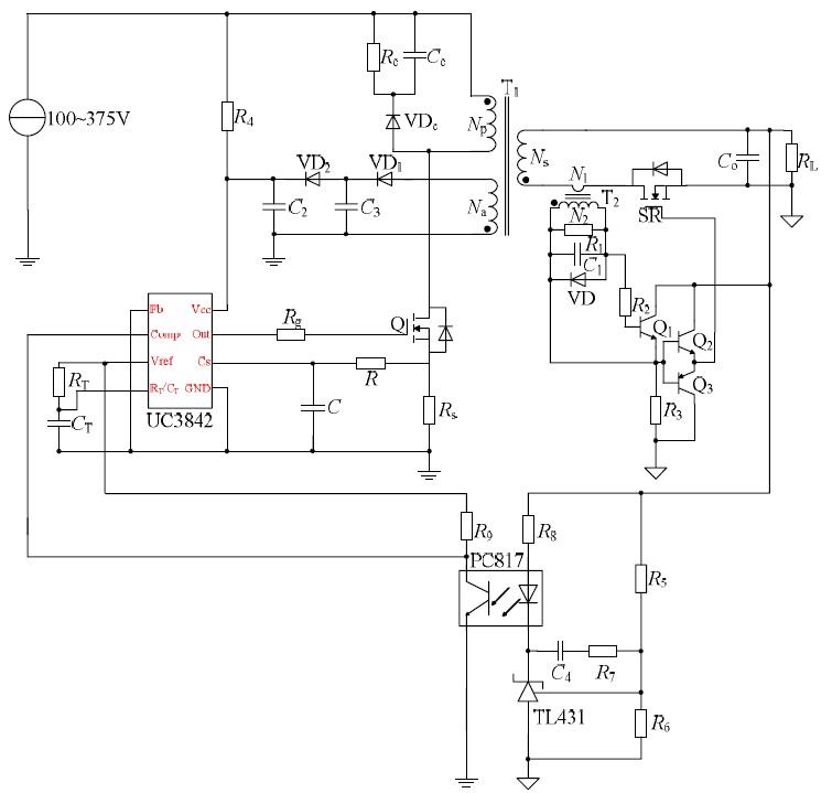
3 同步整流反激變換器的設計
同步整流反激變換器的電路如圖3 所示,控制芯片選用UC3842。設計技術指標如下:
輸入電壓Ui:100~375VDC
輸出電壓Uo:12V
輸出電流Io:4A
開關頻率fs:100KHz
最大占空比Dmax:0.45
效率:η>80%
工作方式:斷續模式

圖3 同步整流反激變換器電路
3.1 啟動電路設計
芯片 UC3842 工作的開啟電壓為16V,在芯片開啟之前,芯片消耗的電流在1mA 以內。
正常工作后,欠壓鎖定電壓為10V,上限為34V,芯片消耗電流約為15mA。啟動時由輸入直流電壓通過啟動電阻R4 向電容C2 充電,芯片消耗電流在1mA 以內,電容C2 上電壓不斷上升,當芯片7 腳上電壓升至16V 時UC3842 開始工作,芯片消耗電流約為15mA,電容C2 上電壓下降,輔助繞組上開始有電壓,電容C3 上電壓逐漸升高,當電容C3 上電壓高于電容C2 上電壓,二極管VD2 導通,由輔助繞組供電。
輔助繞組供電電壓取15V,電壓紋波要求不高,濾波電容C3 取47μF。為了芯片可靠啟動,電容C2 取100μF,電阻R4 取68KΩ,在輸入電壓最小時,通過啟動電阻R4,能提供1.2mA的啟動電流。
[page]
3.2 變壓器設計
反激變換器工作于DCM,但隨著輸入電壓減小或負載電流增大,占空比變大,可能會從DCM 變成CCM。因此為保證反激變換器在整個輸入電壓和負載電流變化范圍內都工作在DCM 且占空比不超過要求的最大值,設計變壓器滿足反激變換器在輸入電壓最小Ui =100V、負載電流Io =4A 和效率η =80%時工作在電流臨界連續模式,且占空比不超過要求的最大值 Dmax =0.45。選用EI 型鐵氧體磁芯,其型號為EI30,為減少漏感,采用三明治繞法繞制變壓器。初級電感為146.85μH,變壓器的匝比為:
![]()
初級繞組 N p選用直徑為0.56mm 的銅線單股繞制,次級繞組 Ns 選用直徑為0.56mm 的銅線3 股并繞,輔助繞組 Na 選用直徑為0.56mm 的銅線單股繞制。
3.3 RCD 箝位電路設計
當開關管 Q 關閉時,初級電感 Lp 中的能量將轉移到次級輸出,但漏感Ll 中的能量將不能傳遞到次級,轉移到箝位電路的電容Cc ,然后這部分能量被箝位電阻 R c消耗。電容c C上的電壓在開關管關斷的一瞬間沖上去,然后一直處于放電狀態。電容 C c的值應取得足夠大以保證其在吸收漏感能量和釋放能量時自身兩端電壓uc( t )紋波足夠小。因此電容Cc 兩端電壓uc( t )為基本為恒定值Uc 。同時電容 Cc 上的電壓不能低于次級到初級的反射電壓Uo × (Np / Ns ),否則開關管關斷期間,二極管導通,RCD 箝位電路將成為該變換器的一路負載。因此開關管承受的尖峰電壓被箝位為:
![]()
輸入電壓最大值為 Uimax ,開關管的最大耐壓值為 U dsmax,考慮80%的降額使用系數,則電容 C c兩端電壓Uc 的大小可由式(1)確定。

漏感存儲的能量完全被電阻Rc 消耗,則電阻 Rc 的大小可由式(2)確定。

為保證電容 Cc 兩端電壓紋波足夠小,需RcCc >>Ts ,取10 倍關系,則電容 C c的大小由式(3)確定。

選用美國Fairchild 公司生產的FQPF5N60 場效應管,該管允許通過的最大電流為5A,最大耐壓值為600V;漏感取變壓器初級電感的3%,4.5μH。RCD 箝位電路中,取 R c為6KΩ,Cc 為0.015μF, VDc 采用快恢復二極管FR107。
3.4 電流檢測電路設計
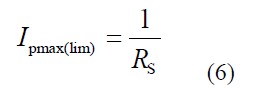
初級電感電流通過插入一個與開關Q的源極串聯的以地為參考的取樣電阻RS轉換成電壓。此電壓由電流取樣輸入端(3 腳)監視并與來自誤差放大器的輸出電平比較。在正常的工作條件下,初級電感電流峰值由誤差放大器的輸出 U e控制,滿足:

電流檢測比較器反向輸入端箝位電壓為1V,因此初級電感電流峰值限制為:

取RS 為0.33Ω,在RS 和3 腳之間,常用R、C 組成一小的濾波器,用于抑制功率管開通時產生的電流尖峰,其時間常數近似等于電流尖峰持續時間(通常為幾百納秒),取R為1KΩ,C 為470pF。
[page]
3.5 同步整流管驅動電路設計
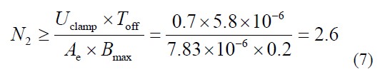
同步整流管選用IR 公司的IRF3205 型N 溝道功率MOSFET,漏源擊穿電壓U(BR)DSS=55V,漏極電流ID=110A(25°C),最大柵源電壓UGS(max)=±20V,開通電壓UGS(th)=4V,導通電阻RDS(on)=0.008Ω。同步整流驅動電路的設計主要集中在電流互感器T2 的設計上。電流互感器磁環型號選用R10, Ae = 7.83×10-6 m2 ,磁芯材料選用N30,Bmax=0.2T。繞組N1 由于流過的電流比較大,為減小損耗,匝數確定為1 匝,為保證繞組N2 在SR 關斷期間退磁,繞組N2 需滿足:

為有充足的裕量,取N2 為20 匝。保證SR 開通關斷的快速性,設定變換器次級電感電流達到30mA,SR 開始導通或關斷,則取R1 為470 Ω。取C1 為1nF,R1 為100 Ω,R3 為470 Ω。
3.6 反饋電路設計
反饋電路采用TL431 配合光耦PC817 作為參考、隔離、取樣,電路中將UC3842 內部的誤差放大器反向輸入端2 腳直接接地,PC817 的三極管集電極直接接在誤差放大器的輸出端1 腳,跳過芯片內部的誤差放大器,直接用1 腳做反饋,然后與電流檢測輸入的第3 腳進行比較,通過鎖存脈寬調制器輸出PWM 驅動信號。當輸出電壓升高時,經電阻R5,R6 分壓后輸入到TL431 的參考端的電壓也升高,此時流過光耦中發光二極管的電流增大,PC817三極管集電極電流增大,三極管集射級電壓減小,UC3842 的6 腳輸出驅動信號的占空比變小,于是輸出電壓下降,達到穩壓的目的。反之亦然,使輸出保持恒定,不受輸入電壓或負載變化的影響。
TL431 參考輸入端電壓ref U 為2.5V,電流為1.5μA,為了避免此端電流影響分壓比和避免噪聲的影響,通常取流過電阻R6 的電流為參考輸入端電流的100 倍以上,所以:

根據TL431 的特性,R5、R6、Uref 和 U o有固定的關系:

PC817 三極管集電極電流Ic 受發光二極管正向電流If 控制,由PC817 技術手冊知,當二極管正向電流If 在5mA 左右變化時,Ic 和If 具有很好的線性關系,三極管的集射電流Ic在5mA 左右變化。所以:

式中Uvref 為芯片8 腳電壓5V, U comp 為芯片1 腳電壓,計算時取系統穩定時1 腳電壓最大值。
TL431 正常工作時需要陰極至陽極電壓Uka 大于2.5V,PC817 二極管正向導通壓降Uf為1.2V。所以:

經過計算及仿真調試,得到反饋電路的阻容參數。取R6 為1KΩ,R5 為3.8KΩ,R8 為1KΩ,R9 為120Ω,R7 為150KΩ,C4 為1nF。
[page]
4 仿真分析與結論
應用 Saber 仿真軟件對本文設計的同步整流反激變換器進行仿真。圖4 為輸入電壓200V,滿載時,初級MOS 管Q、次級同步整流管SR 驅動信號和次級電感電流波形。由圖可見,Q 關斷后,SR 經過很短的延遲后就開通,次級電感電流降至接近零時,SR 關斷。圖5 為輸入電壓100V、200V、250V、300V 和375V,滿載條件下,分別采用同步整流和二極管整流時,系統效率的分布圖。
仿真結果與本文對同步整流反激變換器和同步整流管驅動電路的工作原理分析一致。同時仿真結果證明,該驅動電路可以很好實現同步整流功能,采用同步整流技術可以較好提高傳統反激變換器的效率。輸入電壓100V,滿載時,變換器效率最高為87.7%。

圖4 Ugs(Q),Ugs(SR),is 的波形
圖5 系統效率的分布圖



