- 智能電池系統
- 智能電池的充電和保護
- LTC1760雙智能電池系統管理器
- LTC1760的主要特點
智能電池系統(SBS)的出現大大簡化了獨立電池系統的設計,因此其應用已經超出了筆記本計算機領域,而出現在其他各種應用中,比如備份電源系統、高可靠性軍事和航天應用中。 其他關鍵應用還包括了汽車、安全/監視/防偽系統、醫療設備、刀片服務器、電信和便攜式電子產品。
智能電池利用內部電子線路來測量、計算和存儲電池數據,它使電源的使用更加可預測。而且,智能電池還有一個重要優點,那就是能防止意外的系統停機。
智能電池系統
一個基本的SBS系統由以下部分組成:系統管理總線(SMBus),智能電池充電器和智能電池。
SBS的模塊化特性使設計閉環電池充電系統變的非常容易,這樣的系統允許采用電池組獨立充電器(智能充電器),最大限度地降低了硬件和軟件的非重復工程(NRE)性成本,并促成了堅固的系統,這對高可靠性電池備份應用尤其重要。而集成到電池組中的高準確度氣壓計則能一直準確地監視電池,甚至電池不在系統中時也一樣。該氣壓計按照電池的實際容量值進行了校準,因此消除了偏差,確保了準確度。
智能電池的充電和保護
智能電池充電器的主要功能是為智能電池
充電提供電壓源和電流源。智能電池通過SMBus接口與智能充電器通信,并可選擇與主機通信。為了防止由于SMBus功能喪失而過充電,監視計時器持續運行以監視智能電池與充電器的通話頻度。如果電池無動作的時間超過3分鐘,那么充電器就暫停并等待電池再次請求充電。此外,電池還可以通過強制停機功能來控制充電器,這樣可以繞過SMBus,以提供冗余級別并讓充電器知道電池是確實存在的。
總之,與固定獨立充電器相比,智能電池充電器有如下優點。
① 真正即插即用,不受電池化學特性和電池配置影響。任何智能電池組都可與任何智能電池充電器配合。具有不同化學特性、配置,甚至不同充電算法的電池都可以不加修改換用充電器電路。
② 內置安全功能。SBS標準提供監視計時器和一個處在電池和充電器之間的特別“安全信號”接口。
③ 可靠的電池檢測系統。
④ 自動充電管理,無須主機。
⑤ 無須主機干預的閉環充電系統。主機可根據需要收集電量測量信息。
LTC1760雙智能電池系統管理器
LTC1760是一個高度集成的三級電池充電器和選擇器,用于使用雙智能電池的產品。它是一個降壓開關拓撲電池充電器,具有符合智能電池標準定義的多種功能和其他新增功能,如輸入限流和安全限制,等等。三個SMBus接口使LTC1760能實現諸如跟蹤兩個電池的內部電壓和電流之類的伺服功能,并允許一個SMBus主機監視任一電池的狀態。這種伺服技術能使充電器的準確度同電池內部電壓和電流測量值只有±0.2%的誤差。
傳統上,雙電池系統是順序放電系統,允許順序消耗電池電量(先消耗電池1,再消耗電池2),以簡單地延長總的電池工作時間。LTC1760采用了專有模擬控制技術,可允許安全地對兩個電池并行充電或放電。圖1是一個采用LTC1760的雙電池系統的簡化原理圖。這種結構使充電速度提高了50%,電池工作時間延長了10%。此外,并行放電不僅增強了電流能力,而且還降低了I2R損耗并改善了在極高負載條件下的電壓調節能力。降低I2R損耗和改善電壓調節都延長了時序解決方案的總放電時間(見圖2)。
[page]
LTC1760用于雙電池系統
圖1 LTC1760用于雙電池系統
雙電池順序電池充電時間的對比

圖2 雙電池順序電池充電時間的對比
● LTC1760的主要特點
① 獨立3級充電器輪詢電池的充電要求并監視由電池內部電量測量所確定的實際電流和電壓(誤差為±0.2%),實現快速、安全和徹底地充電。
② 快速充電模式可以用來進一步縮短充電時間。
③ 支持電池查驗以實現氣壓計校準。
④ 3個電源通路FET二極管允許安全和低損耗地從DCIN和兩個電池同時放電。
⑤ 兩個FET二極管實現兩個電池同時安全、低損耗地放電。
⑥ 硬件可編程電流和電壓安全限制以及很多其他安全功能用以補充電池的內部保護電路。

LTC1760的主要特點
LTC1760雖然很精密,但是非常容易使用。在任何給定設計中僅需確定4個關鍵參數:輸入限流檢測電阻RICL,限流電阻RILIM和匹配充電電流檢測電阻RSENSE,限壓電阻RVLIM,短路保護電阻RSC。
LTC1760加上一些智能電池和一個AC適配器,就可組成一個簡單系統。系統結構如圖3所示。
LTC1760雙電池充電器/選擇器系統架構

圖3 LTC1760雙電池充電器/選擇器系統架構
● 輸入限流檢測電阻RCL
輸入限流感應電阻電路

圖4 輸入限流感應電阻電路
如圖4所示,這個電路限制充電電流以防止系統功率升高時交流適配器過載。要設定輸入電流限制,最重要的就是要最小化墻式配適器的額定電流。限流電阻可以通過下兩式來計算。
ILIM=適配器最小電流值-(適配器最小電流值×5%)(1)
RCL=100mV/ILIM(2)
不過,交流適配器可以有至少+10%的限流裕度,因此常常可以簡單地將適配器限流值設定為實際適配器額定值。
[page]
● 限流電阻RILIM
RILIM電阻有兩個作用。首先,它告訴LTC1760的SMBus接口,充電器可以供給電池的最大可允許電流,任何超過這個限度的值都會被限定值所取代。第二個作用是讓PWM充電器的滿標度電流與SMBus接口的滿標度限流值同步。
● 限壓電阻RVLIM
VLIM引腳到GND之間連接的外部電阻值可以決定5個充電器輸出限壓值中的任一個(見表3)。這種用硬件實現限壓值的方法是一種比較安全的措施,它是不能被軟件方式所取代的。

限壓電阻RVLIM
● 短路保護電阻RSC
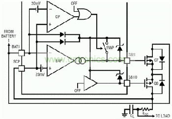
每條電源通路都由兩個背對背的PFET組成,這兩個PFET與短路檢測電阻RSC串聯。電池電源通路(PowerPathTM)開關驅動器等效電路如圖 5 所示。
LTC1760電源通路電路

圖5 LTC1760電源通路電路
短路保護
功能可在電流模式和電壓模式下工作。如果輸出電流超過短路比較器門限的時間多于15ms,那么就斷開所有電源通路PFET開關,并將POWER_NOT_GOOD位置位。類似地,如果電壓降至低于3V的時間多于15ms,那么也將斷開所有電源通路開關,POWER_NOT_GOOD位同樣被置位。去掉所有電源可將POWER_NOT_GOOD位復位。如果POWER_NOT_GOOD位被置位,那么充電也被禁止。
[page]
● 無須軟件
基于LTC1760的充電器無須軟件。在一開始的硬件樣機中放入該集成電路將允許系統獲得電池的充放電。不過在某些情況下,可以編寫一些軟件以便主機能夠完成以下動作。
① 直接從智能電池(也就是作為氣壓計)收集“充電器狀態”信息;
② 支持電池查驗。
結論
智能電池系統提供先進的功能,只需最低限度的設計工作。LTC1760是非常全面的單芯片雙智能電池系統的代表,簡單易用,僅需要確定4個參數就能完成一個完整的設計,而且不需要軟件代碼。該器件僅需最低限度的NRE工作,就可組成一個完整的獨立電池充電器系統并正常工作。


