【導讀】在本次【電源設計小貼士】中,我們將研究一款可將高AC輸入電壓轉換為可用于電子能量計等應用的低DC電壓簡單電路。在這種特殊的應用中,無需將輸出電壓隔離于輸入電壓。
此處,經過整流的AC輸入電壓可高達375V DC,同時數百毫安電流時的輸出電壓可在5伏以內。這些大容量應用通常受到成本的推動,因此要求低部件數量/低成本的電路。步降穩壓器提供了一種低成本的解決方案,但在使用高電壓輸入實施時卻充滿挑戰。在連續模式下,該降壓穩壓器的占空比為輸出電壓除以輸入電壓,即400V轉換到5V時占空比為1.25%。如果我們在100 kHz下運行電源,則需要125nS的導通時間,而由于開關速率限制的存在其通常是不切實際的。

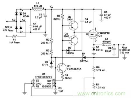
圖1 低壓降壓IC實現了簡單、經濟的偏置電源
圖1 顯示一款解決占空比問題的一個電路。恒定導通控制器(U1)驅動一個高壓降壓功率級,其包含一個電平轉換電路(Q2, Q3)驅動的P通道FET (Q4),以將400V轉換為5V。該控制器(我們的例子中使用TPS64203)是本設計的關鍵。它擁有一個低靜態電流35uA),讓轉換器能夠以最小的R2和R3電阻功耗離線啟動。第二個關鍵因素是其提供短時(600 nS)導通柵極驅動脈沖來將最小開關頻率(連續導通模式下)升高至20 kHz以上的能力。Q1用于電平轉換柵極驅動電壓至高端驅動器。來自IC的低壓輸出在R4上約為5伏,其使Q1和R5中出現固定電流。通過發射極輸出器到P通道FET柵極為R5提供電壓。電流也對C4充電,以為驅動電路供電。我們選擇P通道FET來簡化驅動電路。如果要使用一個N通道,則會要求一種能夠驅動FET柵極至輸入電壓以上來徹底增強器件的方法。

圖2 MOSFET表現出較好的(< 50nS)開關速度
圖2顯示了兩個電路波形,其表明通過簡單的雙極驅動器可獲得較好的開關速度。低于50nS的柵極驅動升降時間產生小于30nS的漏極-開關時間。通過調節轉換至P通道FET的驅動電流可以增加速率,代價是更高的功耗。這種電路的效率約為70%。考慮到功耗水平僅為4瓦,從400V轉換到5V,并且電路既簡單又便宜的情況,這一效率已經不低了。這種設計的兩個不足是缺少短路和過電壓保護。但是,這種電路可能代表許多應用中一種高性價比的折衷方法。




