【導讀】今天小編為大家介紹一款紅外遙控開關的制作。不論是家里有小孩子,個頭還小夠不著開關,還是家里有老人家,年紀大了晚上開燈關燈行動不方便,或者只是自己懶得起床去開燈關燈,有了這個紅外遙控開關,問題通通解決。來看看作者是怎么DIY的吧!
自制紅外遙控開關要用到的元件

●5V繼電器
●CD4017芯片
●紅外一體接收頭
●兩個9014三極管
●一個51K和兩10K電阻,一個4148二極管,一個5V穩壓二極管
●一個220uf/50v和一個22uf/25v電容
用手機充電頭作電源以及焊接用的洞洞板。

焊接前先在面包板上做試驗。

通電測試繼電器有吸合。

按大體布局畫個草圖準備焊接。

焊接完成圖。

已修整好的樣子。

一個山寨的5V500mA手機充電頭用作接收器電源。

取下電路板和多余的U口及指示燈。

找個平口燈座進行組裝。

兩電路板連接完成。

實驗OK。

用節能燈測試也OK。

準備裝配,先給燈座開上孔放接收頭。

裝配并固定完成。

做下保護。

正面效果。

再試驗一下。

安裝好。遙控開關果然方便多啦!

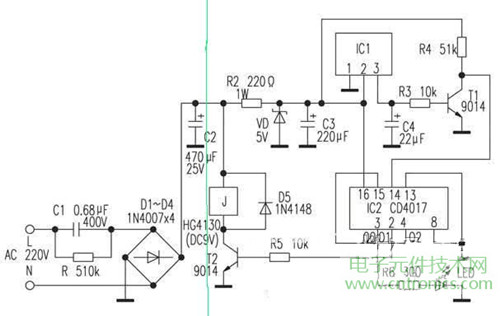
最后再上一張設計電路圖,感興趣的朋友可以試著做一下。按綠線右邊的電路做,左邊用充電頭代替。

相關閱讀:
【DIY】電量救星!低成本自制移動電源
http://m.mengyueyun.cn/power-art/80021434
想省電的看過來!工科牛人自制小型風力發電機
http://m.mengyueyun.cn/gptech-art/80021498
【DIY】智能家居必備!牛人自制繼電器全自動控制
http://m.mengyueyun.cn/gptech-art/80021350





