【導讀】反激電源是生活中用到最多的電源,作為電子工程師來說熟悉和了解反激電源的組成結構和設計是非常必要的。本文以常用的反激開關電源的電路圖為例,讓大家輕松讀懂開關電源電路圖!
一,先分類
開關電源的拓撲結構按照功率大小的分類如下:
10W以內常用RCC(自激振蕩)拓撲方式
10W-100W以內常用反激式拓撲(75W以上電源有PF值要求)
100W-300W 正激、雙管反激、準諧振
300W-500W 準諧振、雙管正激、半橋等
500W-2000W 雙管正激、半橋、全橋
2000W以上 全橋
二,說重點
在開關電源市場中,400W以下的電源大約占了市場的70-80%,而其中反激式電源又占大部分,幾乎常見的消費類產品全是反激式電源。
優點:成本低,外圍元件少,低耗能,適用于寬電壓范圍輸入,可多組輸出.
缺點:輸出紋波比較大。(輸出加低內阻濾波電容或加LC噪聲濾波器可以改善)
今天以最常用的反激開關電源的設計流程及元器件的選擇方法為例。給大家講解如何讀懂反激開關電源電路圖!
三, 畫框圖
一般來說,總的來分按變壓器初測部分和次側部分來說明。開關電源的電路包括以下幾個主要組成部分,如圖1
圖1:反激開關電源框圖
四,原理圖
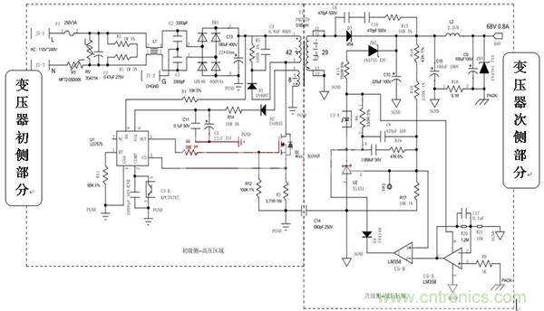
圖2是反激式開關電源的原理圖,就是在圖1框圖的基礎上,對各個部分進行詳細的設計,當然,這些設計都是按照一定步驟進行的。下面會根據這個原理圖進行各個部分的設計說明。
圖2:典型反激開關電源原理圖
五,保險管
圖3:保險管
先認識一下電源的安規元件-保險管如圖3。
作用: 安全防護。在電源出現異常時,為了保護核心器件不受到損壞。
技術參數: 額定電壓 ,額定電流 ,熔斷時間 。
分類: 快斷、慢斷、常規
計算公式: 其中:Po:輸出功率
η效率:(設計的評估值)
Vinmin :最小的輸入電壓
2:為經驗值,在實際應用中,保險管的取值范圍是理論值的1.5~3倍。
0.98: PF值
六,NTC和MOV
NTC 熱敏電阻的位置如圖4。
圖4:NTC熱敏電阻
圖4中的RT為NTC,電阻值隨溫度升高而降低,抑制開機時產生的浪涌電壓形成的浪涌電流。
圖4中RV為MOV壓敏電阻,壓敏電阻是一種限壓型保護器件,過電壓保護、防雷、抑制浪涌電流、吸收尖峰脈沖、限幅、高壓滅弧、消噪、保護半導體元器件等
七,XY電容

圖5:X和Y電容
如圖X電容,Y電容。根據IEC 60384-14,安規電容器分為X電容及Y電容:1. X電容是指跨與L-N之間的電容器, 2. Y電容是指跨與L-G/N-G之間的電容器。
X電容沒有具體的計算公式,經驗:若電路采用兩級EMI,則前級選擇0.47uF,后級采用0.1uF電容。若為單級EMI,則選擇0.47uF電容。(電容的容量大小跟電源功率沒有直接關系)
Y電容的總容量一般都不能超過4700PF(472)
八,共模電感
圖6:共模電感
共模電感上,有兩個共模電感線圈。這兩個線圈繞在同一鐵芯上,匝數和相位都相同(繞制方向向反)。共模電感器要不易飽和,如此就需要選擇低B-H(磁芯損耗與飽和磁通密度)溫度特性的材料,因需要較高的電感量,磁芯的μi值也就要高,同時還必須有較低的磁芯損耗和較高的BS(飽和磁通密度)值,符合上述要求之磁芯材質,目前以鐵氧體材質最為合適,磁芯大小在設計時并沒有一定的規定,原則上只要符合所需要的電感量,且在允許的低頻損耗范圍內,所設計的產品體積最小化。
因此,磁芯材質及大小選取應以成本、允許損耗、安裝空間等做參考。共模電感常用磁芯的μi約在2000~10000之間。
九,整流橋
圖7:整流橋
十,高壓啟動與RCD箝位電路

圖8:高壓啟動與RCD箝位電路
紅線圈起的電阻為I C的高壓啟動電阻,電阻阻值的選擇由IC特性決定。
藍線圈起的部分為RCD箝位電路(也稱為關斷緩沖電路)。
十一,PWM IC 功能
PWM集成IC的作用:500V高壓啟動電路;電流控制模式;VCC具有過壓保護功能;具備過載保護功能;500mA驅動能力;可調開關頻率;內置諧波補償電路。
各個器件的作用如下介紹:
R11為IC工作頻率調整電阻;
D2為輔助繞組供電整流二極管;
R14為限流電阻;
C5為低頻濾波電容;
C11為高頻濾波電容;
R3為過功電阻;
R8為驅動電阻;
R12 MOS開機保護電阻;
C12為旁路電容;
U3-B為光耦反饋端。
圖9:集成PWM的IC
十二,MOS管
MOS管的耐壓選擇:
為 S極間耐壓要是兩倍的直流輸入最大電壓
MOS管的耐電流選擇:
MOS所通過的電流有效值
輸出電流
輸出功率
最小輸入直流電壓值
最大占空比
圖10:MOS管
十三,變壓器
圖11:變壓器
變壓器的線徑計算是有規定的,特別是反激式電源變壓器更應該注意:
在不同的頻率下選取d也是不同的,在200KHz以下時,一般為4~5A/mm2,在200KHz以上時,一般為2~3A/mm2。
為了減少漏感,目前最好的、工藝最簡單的繞制方法是初次級交錯繞法也就是大家常說的三明治繞法
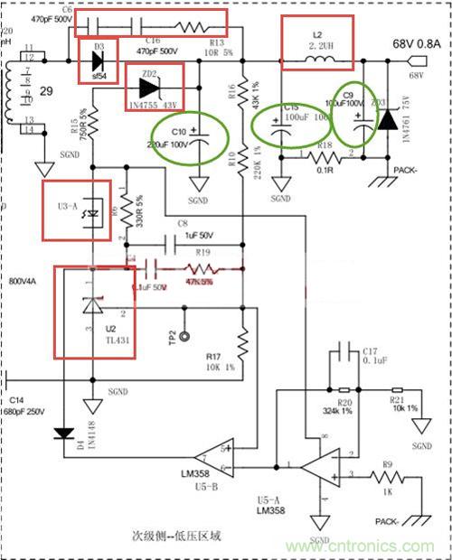
十四,次級電路
1. 限流電路由R18、U5、C17、R9、R20、R21 組成。工作原理:R18為回路的電流檢測電阻,為了降低損耗,此電阻選擇時盡量的小。
圖12:限流回路
2. U5為運算放大器LM358,358內部由兩個運放,我們將兩個運放一個做放大器,一個做比較器,將檢測電阻上的電壓值放大32.4倍后與基準電壓做比較。當運放值低于基準值時,比較器輸出高電平(358VCC電壓),當運放值高于基準電壓值時,比較器輸出低電平(相對于接地).
3. C10,C15和C9為次級濾波電容。
4. D3為次級整流二極管。
5. C8、C4、R19組成了431所需的回收回路補償,以便穩定控制回路。TL431 是開關電源次級反饋最常用的基準和誤差放大器件。
6. U3光耦隔離是采用光電耦合器進行隔離,隔離電壓為發光管和光敏三極管的隔離電壓的最小值。
圖13:次級電路
圖14:TL431 光耦和LM358
總結
反激電源是生活中用到最多的電源,作為電子工程師來說熟悉和了解反激電源的組成結構和設計是非常必要的。反激電源的設計難點在于變壓器及反饋補償環路。反饋補償環路的牽扯的內容太復雜,有機會再和大家做詳細的探討。
反激電源是生活中用到最多的電源,作為電子工程師來說熟悉和了解反激電源的組成結構和設計是非常必要的。反激電源的設計難點在于變壓器及反饋補償環路。反饋補償環路的牽扯的內容太復雜,有機會再和大家做詳細的探討。



