【導讀】文中采用ST系列單片機將原來固定的機械式開關改無線遙控式的開關,利用無線遙控技術來發送信號,這樣一個無線遙控器再結合一個控制器就可以控制室內的燈具的開啟,不僅美觀、實用,可以非常方便的使用。
目前燈光的控制主要形式還是手動逐個控制所有的燈具,這樣不僅麻煩而且效率低下也不符合現代舒適生活的標準,因此設計一個可以便捷地控制燈先等功能的智能化燈光系統不僅具有實用價值,而且還具有廣闊的市場前景,智能不是昂貴和不實際的代名詞,而是方便智能燈光控制,能控制不同生活區域不同場合的各種燈具。文中采用ST系列單片機將原來固定的機械式開關改無線遙控式的開關,利用無線遙控技術來發送信號,這樣一個無線遙控器再結合一個控制器就可以控制室內的燈具的開啟,這樣不僅美觀且實用可以非常方便的使用。
控制系統總體設計
本系統由無線發送模塊、無線接受模塊和開關電源控制模塊3部分組成,其系統構成如圖1所示。
圖1:控制系統構成圖
無線發送模塊負責發送對某一路負載電路的開和關指令,接收模塊負責接收來自發送模塊的指令,然后將指令交由開關電源控制模塊的處理器,處理器對指令進行解析后控制開關電源模塊的繼電器的斷開和閉合,從而達到對負載供電電源智能控制的目的。
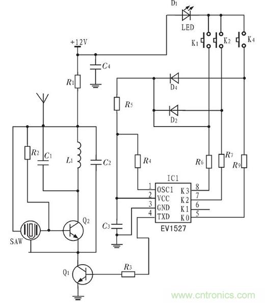
無線發送模塊設計
發送模塊主要由HS1527($1056.0000)無線發碼芯片、聲表面濾波器、指示燈及濾波電路等組成,發送模塊作為遙控器來操作,電路圖如圖2所示。當按下不同的按鍵K時,發碼芯片就會通過天線發出不同的編碼,編碼經過天線發送到接收模塊由接收模塊將編碼交由控制模塊解析處理,發送模塊供電電壓12 V,由電池供電。
圖2:發送模塊主要電路
[page]
無線接收模塊設計
無線接收模塊由兩部分組成,供電部分由LNK304DN($0.5040)及外圍電路組成,該電路可將220 V交流電壓轉換成直流5 V電壓,分別給接收模塊和控制模塊的處理器供電,電路圖如圖3所示。
圖3:控制器供電電路
無線接收部分主要由解碼芯片SYN500R、晶振和外圍電路組成超外差接收模塊,接收模塊負責接收來自發送模塊的編碼,然后將編碼交由處理器處理,處理器處理后通過放大器將信號放大,然后控制繼電器的開和合,接收部分電路圖如圖4所示。
圖4:無線接收電路
控制模塊設計
控制模塊主要由處理器單片機、繼電器和外圍元件組成開關電源,con端接入交流照明電,AC-L和AC-N分別接入交流電火線和零線,OUT端連接負載,此系統可以控制多路負載,實驗中該控制模塊連接了一個繼電器控制一路負載,控制模塊電路圖如圖5所示。
圖5:控制模塊電路
點評分析:
控制系統在實驗室進行了測試,控制器連接2盞100 W的照明燈作為負載進行了初步調試,2個繼電器分別控制兩盞燈,利用遙控器控制兩盞燈的亮和滅,在室內空曠距離20 m內信號接收良好,實驗較好的達到了預期效果,為下一步的研究提供了基礎。受當前無線網絡信號的干擾、傳送帶寬方面和穩定性的限制,使得諸如高質量活動圖像傳輸等一些更高層次的功能應用仍比較難以實現,家居智能化以及無線遠程控制技術將會得到更大的發展。



