【導讀】模擬設計是電路設計中至關重要的一環。本文小編精心為大家匯集了常用的一些放大器、數字模擬轉換器等模擬設計實例,希望會對您有所幫助。想學習放大器電路設計的童鞋不同錯過哦!
差分輸入/輸出低功耗儀表放大器
目前所有市售的三運放儀表放大器僅提供了單端輸出,而差分輸出的儀表放大器可使許多應用從中受益。全差分儀表放大器具有其他單端輸出放大器所沒有的優勢,它具有很強的共模噪聲源抗干擾性,可減少二次諧波失真并提高信噪比,還可提供一種與現代差分輸入ADC連接的簡單方式。圖1顯示了低功耗全差分儀表放大器電路的實現方式。

低功耗全差分儀表放大器
雙線遠程傳感器前置放大器
本設計實例實現了一種遠程傳感器前置放大器(如用于壓電式傳感器),其可通過單個導線對或同軸電纜傳輸信號和電能。AD822ARZ是一個真正的單電源供電運算放大器,其具有軌到軌輸出、極低的輸入電流和低頻噪聲,適合與高阻抗信號源同時工作。AD822具有5V的單電源供電能力,這使其成為本設計實例的佳選。

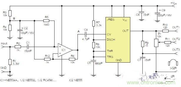
基于555定時器的D類耳機驅動器可作為理想的實用放大器
廣受歡迎的555定時器可用作樂器或其他應用的PWM/D類放大器。其可在4.5V~16V的電源電壓范圍內工作,并可輸出200mA的驅動電流。音頻信號被傳送至555定時器的CV( 控制電壓)引腳。本設計實例為耳機和音頻線路提供兩個簡單、便宜的驅動器。這兩個驅動器針對電吉他和小提琴設計,但也可適用于更多其他應用。對于這樣的簡單應用而言,噪聲和總諧波失真(THD)并不是重點考慮因素,因此并未對這兩個數值進行測量。

含運算放大器和NE555定時器的耳機和音頻線路驅動器。也可以使用CMOS版本(如LMC555),但輸出電流較低。其優點為工作頻率較高。
使用八進制CMOS緩沖器的二象限乘法DAC
本設計實例使用一個八進制CMOS緩沖器的大工作電壓范圍,呈現一個由緩沖器/線驅動器IC74HC244組成的簡單的八位二象限乘法數字模擬轉換器(DAC)。如圖1所示,一個八位數字字通過電阻器R1~R8寫入CMOS緩沖器U1的八個輸入中。U1的各個輸出通過由電阻器R9~R23組成的 1:2:4:8.。.128加權電阻網絡產生。DAC參考電壓Vref饋送給U1VCC,因此,U1的輸出電壓跟蹤Vref的變化。電阻器R1~R8必須要使U1的輸出電壓免受數字輸入的電壓水平的影響。

面向精準放大器應用的匹配電阻器網絡
某些理想的運算放大器配置會假定反饋電阻器呈現完美的匹配。而事實上,電阻器的非理想性會對各種電路參數產生影響,如共模抑制比(CMRR)、諧波失真和穩定性。
本設計要點將LT5400與厚膜、0402、1%容差表面貼裝型電阻器進行了對比,研究了采用這些電阻器在一個LTC6362運算放大器周圍提供反饋(如圖2所示)時的CMRR、諧波失真和穩定性。



