【導讀】專業級電容麥克風需要使用48 V電源為內部電容傳感器充電,以及為內部緩沖器供電,以提供高阻抗傳感器輸出。該電源的電流很低,一般只有幾mA,但因為麥克風的輸出電平非常低,并 且緩沖器本身的電源波紋抑制性能不佳,因此要求電源必須具有極低的噪聲。此外,幻像電源不得將EMI注入相鄰的低電平電路,這是緊湊型產品始終需要解決的一大挑戰。
Q:是否可以利用5 V、12 V或24 V輸入生成緊湊的超低噪聲幻像電源 (48 V)?
A:可以,需要使用一個簡單的升壓轉換器、一個濾波器電路來降低EMI,通過一個小技巧則可實現小尺寸。
專業級電容麥克風需要使用48 V電源為內部電容傳感器充電,以及為內部緩沖器供電,以提供高阻抗傳感器輸出。該電源的電流很低,一般只有幾mA,但因為麥克風的輸出電平非常低,并 且緩沖器本身的電源波紋抑制性能不佳,因此要求電源必須具有極低的噪聲。此外,幻像電源不得將EMI注入相鄰的低電平電路,這是緊湊型產品始終需要解決的一大挑戰。
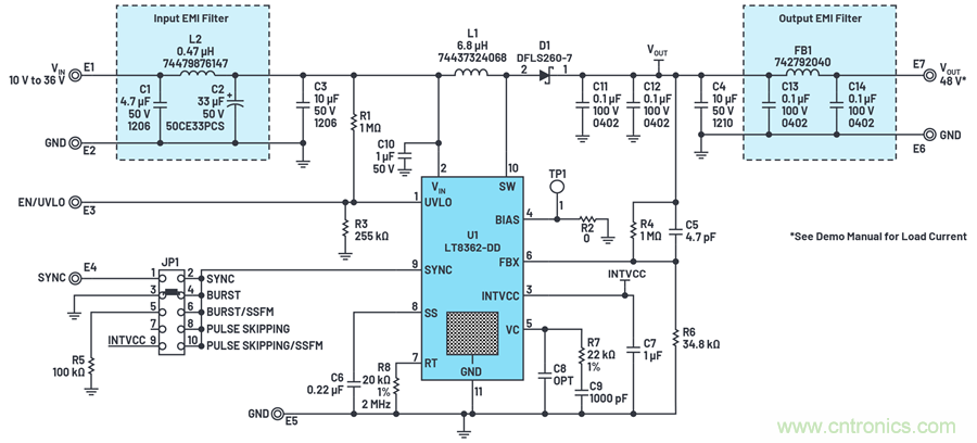
我們可以使用LT8362升壓轉換器構建一個高性能電源,該轉換器采用60 V、2 A開關,工作頻率最高可達2 MHz,且采用3 mm × 3 mm小型封裝。下面的電路基于標準的LT8362演示板 DC2628A, 其原理圖如圖1所示。

圖1. 用于構建幻像電源的演示電路DC2628的原理圖。
該演示板上的輸入EMI濾波器能夠借助與輸入串聯的開關電感器,有效過濾高頻率噪聲。在輸出端,情況則沒有這般理想。輸出EMI濾波器能夠有效抑制MHz區域的噪聲,但對音頻區域的噪聲沒什么效果。這些噪聲主要由反饋環路中的30×增益引起,這會放大LT8362的基準電壓源噪聲。
消除這些噪聲的方法之一是在輸出端增加電容。只要增加足夠電容就有效,但對于48 V輸出,實際電容的最低工作電壓為63 V,這意味著所需的電容既大又昂貴。
第二種方法是將LT8362 輸出增大1 V或2 V,并在輸出端增加一個LDO穩壓器。這需要采用高壓LDO穩壓器,其成本一般高于低壓穩壓器。此外,雖然這些穩壓器在低輸出電壓下具有低噪聲,但是使用基準電壓的器件 也會遇到與LT8362一樣的基準電壓源噪聲倍增問題。
第三種方法是:因為麥克風輸出的靈敏性并非高度依賴電源電壓,所以無需對幻像電源實施完全調節。這意味著,我們可以將一些電阻與輸出電容串聯,以提升其有效性;但是,這只能在一定程度上減小高壓電容的尺寸。
比較好的方法是讓輸出電容看起來比實際大。我們可以使用一種稱之為電容倍增的傳統方法來實現。在圖2的灰色陰影部分可看到這個簡單電路。

圖2. 與圖1所示的電路相同,但輸出端配有電容倍增器(灰色)來抑制開關穩壓器產生的音頻噪聲。
其中,100 μF電容控制基極電流的波紋,所以其對集電極電流的影響會以NPN晶體管的beta值放大。影響非常顯著。圖3a顯示LT8362電路在C4(濾波之前)處的輸出,負載為1 kΩ (50 mA)。

圖3.濾波之前和之后。(a)在C4處(濾波之前)測量時,升壓穩壓器輸出的噪聲含量約為0.2%。(b) 濾波之后,輸出的噪聲含量明顯減少,為0.002%。
噪聲約為80 mV p-p,相當于約0.2%的噪聲含量。對于非關鍵應用,這種噪聲含量可能足夠,但在濾波之后,輸出噪聲性能明顯改善,約為1 mV p-p,如圖3b所示。這相當于約0.002%或20 ppm噪聲含量,足以滿足最嚴苛的應用要求。圖4顯示工作臺設置。

圖4. 使用演示電路DC2628的干凈幻像電源的工作臺設置。
晶體管SBCP56-16T1G用于在低電流下實現高VCBEO (80 V) 和高β。高β讓電容倍增器具備高表觀電容,并且隨輸出電流變化保持相對恒定的壓降。輸出電壓從2 kΩ負載時的47.8 V降低至500 Ω負載時的47.5 V,足以滿足麥克風應用的要求。在沒有測試噪聲和穩壓效果的情況下,不要替換另一個晶體管。
測試時使用16 V輸入,但性能與12 V至24VIN類似。有些應用可能要求從5 V開始升壓,這可以通過將LT8362的開關頻率從2 MHz降至1 MHz來實現,從而實現75 ns的最小關斷時間。這也要求提高L1,達到約10 μH至15 μH,并且將大容量輸出電容C4加倍,以保持等效性能。
LT8362
● 寬輸入電壓范圍:2.8V 至 60V
● 超低靜態電流和低紋波突發模式 (Burst Mode®) 操作:IQ = 9μA
● 2A、60V 電源開關
● 利用單個反饋引腳來進行正或負輸出電壓編程
● 可編程的頻率 (300kHz 至 2MHz)
● 可同步至外部時鐘
● 擴展頻譜頻率調制用于實現低 EMI
● 針對較高效率的 BIAS 引腳
● 可編程的欠壓閉鎖 (UVLO)
● 耐熱性能增強型 10 引腳 3mm x 3mm DFN 封裝和 16 引腳 MSOP 封裝
推薦閱讀:



