【導讀】可使用同一款單片機實現純模擬控制的同步降壓型電源和升壓型電源,從而實現輸出穩壓。兩種方案擁有一個共同的優點,即不占用任何處理器資源,這樣內核就可 以全力滿足更為復雜的固件的需求。同時,模擬回路能夠更快速地響應負載階躍和 輸入電壓變化,這對于不少應用而言是非常有用的。
可使用同一款單片機實現純模擬控制的同步降壓型電源和升壓型電源,從而實現輸出穩壓。兩種方案擁有一個共同的優點,即不占用任何處理器資源,這樣內核就可 以全力滿足更為復雜的固件的需求。同時,模擬回路能夠更快速地響應負載階躍和 輸入電壓變化,這對于不少應用而言是非常有用的。
本文討論的單片機為 Microchip 旗下的 PIC16F753。無論是降壓還是升壓轉換器其 所需的外設集是相同的:互補輸出發生器、比較器、運算放大器、9 位模數轉換器、 固定參考電壓、斜率補償模塊,以及捕捉和比較 PWM 模塊。上述外設應通過固件實 現內部連接,以減少所需的外部引腳數。
電路圖
降壓轉換器的輸入電壓范圍為 8 至 16V DC,輸出端為 5V DC、2A 和 10W。代碼大小 105 個字,RAM 容量 0 字節,可用代碼大小 1943 字,可用 RAM 容量 128 字節。2A 條件下測定的效率為 94%。

圖1:降壓電源框圖
圖1所示的是一個同步降壓電源框圖。此處輸出電壓使用峰值電流模式控制進行穩 壓,并使用誤差運算放大器(OPA)來與參考電壓進行比較。然后將結果輸入到峰 值電流比較器中。內部斜率補償模塊會從誤差放大器輸出值中先減去一個軟件可編 程斜率,再輸入到峰值電流比較器。CCP捕捉和比較PWM模塊提供一個具有固定頻率 和固定占空比的控制信號,而峰值電流比較器輸出會被選為互補輸出生成器(COG) 下降沿的另一個(分級)源。
升壓轉換器有著相同的工作原理,圖2所示即其原理框圖。不過在參數規格上略有 不同。具體來說,升壓轉換器的輸入電壓范圍為3至5V DC,而輸出端和RAM容量與 降壓轉換器相同。代碼大小99字,可用代碼大小1949字。2A條件下測定的效率為 87%。

圖2:升壓轉換器框圖
工作原理
配置完外設并將它們連接在一起后,控制環路會自動運 行,無需占用處理器時間。 占空比超過50%時,峰值電流控制方案需要斜率補償以 防止振蕩。占空比較低時, 如果電流檢測電阻較小,斜 率補償還有助于穩定控制環路。PIC16F753具有一個內 部斜率補償模塊,將誤差放大器輸出饋送至峰值電流 比較器之前,可利用此模塊 從該輸出中減去一個可編程的斜坡。
對于同步開關電源,晶體管控制信號需要一個較小的死區來避免產生直通電流。 COG可根據振蕩器頻率或模 擬延時鏈生成此信號。利用模擬延時鏈,用戶可設置一 個分辨率為5 ns的死區,該死區非常適合小晶體管。 針對此特定應用,將死區設 置為30 ns。
對于降壓拓撲,電感電流等于負載電流。為了能夠使用下橋臂電流檢測電阻來測量 峰值電感電流,需要進行一些修改。通常情況下,電流檢測電阻得到的是峰值 電 流控制方案無法使用的濾波輸出電流。通過電流檢測 電阻將輸出電容接地后,ESR 會增大,但生成的波形與電感電流波形非常相近。這種方法的缺點在于效率略 低, 但上橋臂電流檢測電阻通常需要附加電路(電流鏡 或專用IC),而這會增加成本。
而在升壓拓撲結構中,電感電流等于輸入電流。電感峰值電流由放置在晶體管源極和地之間的電阻直接測量
輸入和輸出
控制環路中沒有集成輸出電流限制功能,因此應使用第二個比較器并將其選作COG 的自動關斷源。誤差放大器輸出即為電感峰值電流限值,因此通過電阻分壓器使該 值保持為較低值有助于避免浪涌電流問題和災難性 的短路狀態。但是,這種方法 的缺點在于系統增益的降低以及對瞬態的響應變慢。OPA輸出引腳與斜率補償 模塊 輸入引腳相同,因此這兩個外設可以一起使用,無需任何其他外部連接。如果使用 電阻分壓器限制OPA輸出電壓,則必須將其從外部連接到FVR緩沖器輸入引腳。
升壓轉換器的輸入電壓應通過小型二極管連接至單片機,并自舉到輸出端。這樣, 當輸出電壓上升時,它就會為單片機和MOSFET驅動器供電。這實現了效率的提升, 因為更高的VGS將會改善RDS(ON),而低于4.5V的間隔對大多數功率晶體管而言都是 一個問題。同時,這使得FVR成為唯一現有的穩定參考電壓,而電路也需要做出一 些改變以確保回路的參考電壓永遠不受電源或輸出電壓影響。由于控制回路的參考 電壓來自于DAC,因而這一外設也需要一個穩定的基準。1.2V的FVR被選作DAC參考 電壓,可滿足上述所有要求。
從電源經過電感和整流二極管再到輸出端,升壓拓撲結構有一個明確的DC電流流通 路徑,即使是在開關晶體管阻斷的情況下。限流回路只在開關頻率變為零之前能起 到防止過流的作用。而這之后如果沒有額外的保護開關,就可能會出現災難性的短 路事件。因此,我們可以在輸出端下橋臂放置一個額外的晶體管以便在短路發生時 切斷負荷。
就基于比較器的短路保護應用而言,必須在整個工作電壓范圍內都確保有穩定的參 考電壓。由于輸出電流分流電壓通常都太小而無法直接與1.2V FVR一起使用,因此 我們需要將其經由外部發送,先通過FVR緩沖器,然后通過電阻分壓器,以獲取比 較器所需的基準電壓。由于FVR緩沖器采取了這一應用方式,則運算放大器輸出必 須與斜率補償模塊一起直接使用,而不應使用額外的分壓器。這樣不僅不占用處理 器時間,還應用了更多的引腳和外設。而就基于ADC的短路保護應用而言,電流監 測電阻的電壓和FVR值在固件中讀取。需要讀取FVR電壓才能計算VDD值(在低于5V 的條件下),在這種情況下即為ADC參考電壓。雖然這不需要使用額外的比較器、 I/O引腳或外部電阻,但是它卻需要一些程序空間和處理器時間。
我們必須對轉換器針對特定負載進行補償,同時也必須在所有工作條件下驗證其穩 定性。
與使用專門的PWM控制芯片相比,性能是相似的,但是PIC單片機的使用提升了靈活 性。此外,模擬控制回路可以獨立運行,所以單片機內核可完全自由地運行用戶的 算法、測量各項電源參數或發送相關的信息。
應用
應用模擬控制回路的電源可以足夠快地響應動態負載和輸入電壓的變化。對于諸如 LED或熱電電池等電流控制的負載而言,電壓反饋可由平均電流反饋來替代。該電 源還可用于需要對電壓和電流進行控制的各種應用,例如CC和CV電池充電器等。 PIC16F753 DAC具有9位分辨率,在降壓轉換器應用中可通過1/2輸出分壓器轉換為 20 mV的最小電壓歩階,在升壓轉換器應用中可通過1/5輸出分壓器轉換為50 mV的 最小電壓歩階。
該應用需要一個運算放大器、一個比較器和一個DAC。DAC輸出端可由內部連接至運 算放大器,因此這就節省了一個引腳。CCP模塊會針對COG生成一個具有固定頻率、 固定占空比的信號。根據限制OPA輸出的用戶選項,電阻分壓器需經由外部連接至 FVR緩沖器輸入端。如果不使用電阻分壓器,那么就不需要使用兩個引腳,一個就 足夠了。在這種情況下,與斜率補償模塊輸入引腳為同一引腳的運算放大器輸出引 腳,即被配置為模擬引腳,并且不應被用于其它用途。我們可以將僅用作輸入功能 的數字引腳當作一個按鍵來使用或者用于其它類似用途。在運行期間,編程數據 I/O引腳和其它兩個引腳處于空閑狀態,可用于用戶特定的用途。
升壓轉換器替代設計
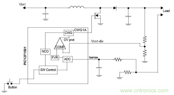
我們還可以使用PIC12F1501來創建數字控制升壓電源。它在輕負載、硬件過壓保護 方面效率較高,并且只需使用少量的元件即可。所需的外設包括兩個10位ADC通道、 一個FVR、比較器、數控振蕩器和互補波形發生器。上述外設通過固件進行內部連 接,從而將所需的外部引腳數降低到了三個。該應用的框圖如圖3所示。

圖3:數字控制升壓電源框圖
我們應用比例控制回路來調節輸出電壓和電流。使用兩個ADC通道來讀取輸出值, 并對控制信號作相應的調整。數控振蕩器使用頻率可變的固定導通時間脈沖來進行 占空比脈沖頻率調制。
結論
本文展示了如何使用Microchip單片機在創建降壓和升壓轉換器的同時節省一部分 處理能力以便執行其它任務。文中的三個應用實例均只需要很小的一套外設即可實 現各自的目標。
(來源:Microchip,作者:Mihnea Rosu)
(來源:Microchip,作者:Mihnea Rosu)
免責聲明:本文為轉載文章,轉載此文目的在于傳遞更多信息,版權歸原作者所有。本文所用視頻、圖片、文字如涉及作品版權問題,請電話或者郵箱聯系小編進行侵刪。


