【導讀】PWM/PAM 乘法器的基本概念是單個周期內(非重疊)脈沖波形的平均值是脈沖面積除以脈沖重復周期。每個矩形脈沖幅度與電壓成正比,寬度與電流成正比,矩形的面積與乘積成正比:電壓乘以電流。如果脈沖重復率遠高于被測頻率,則可以假設電壓和電流沒有變化 明顯地在脈沖波形的一個周期內。PWM/PAM 輸出后跟一個低通濾波器,以去除脈沖頻率及其諧波并恢復所需的平均值。
0Hz 電路中平均功率的測量(相當于 V RMS × I RMS × cos(?))可以通過對電壓和電流的乘積進行采樣并取平均值來完成。這需要四象限乘法,因為瞬時電壓和電流可能具有相反的極性。它可以通過多種方式實現,包括模數 (A/D) 轉換,然后進行數字信號處理,或者使用相對昂貴的模擬乘法器芯片,然后進行模擬或數字處理。本設計理念提出了第三種方法。它使用廉價的運算放大器和模擬開關來實現用作四象限乘法器的脈沖寬度/脈沖幅度調制器 (PWM/PAM)。該電路可適用于許多不同的應用。
PWM/PAM 乘法器的基本概念是單個周期內(非重疊)脈沖波形的平均值是脈沖面積除以脈沖重復周期。每個矩形脈沖幅度與電壓成正比,寬度與電流成正比,矩形的面積與乘積成正比:電壓乘以電流。如果脈沖重復率遠高于被測頻率,則可以假設電壓和電流沒有變化 明顯地在脈沖波形的一個周期內。PWM/PAM 輸出后跟一個低通濾波器,以去除脈沖頻率及其諧波并恢復所需的平均值。
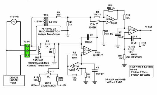
該電路使用兩個變壓器:降壓變壓器 TR1 產生低電平電壓信號,電流互感器 TR2 產生低電平電流信號,具有完全電流隔離。

圖 1 使用脈沖調制技術測量交流電源
運算放大器 IC1-A 用作比較器并生成頻率約為 6kHz 的相當線性的三角波形(圖 2 )。這種過采樣(60Hz 信號頻率的 100 倍,或理論奈奎斯特速率的 50 倍)需要實現低于滿量程 1% 的誤差。三角波峰峰值振幅必須滿足兩個標準才能獲得可接受的線性響應。首先,它必須大于或等于來自 T2 的交流電流峰峰值電壓,以便 100% 的 PWM 占空比成為可能。其次,它必須至少比 ±V CC低 10% 。

圖2 IC1-B(-)輸入
運算放大器 IC1-B 配置為生成零基線雙極性方波(圖 3),其占空比由來自 T2 的電流信號的瞬時值決定。電容器 C2 需要獲得急劇的輸出電壓轉換。運算放大器應具有 10V/?s 或更高的轉換速率,以產生方波 PWM 信號。當來自 T2 的電流信號的瞬時值為零時,IC1-B 輸出的占空比將為 50%。隨著電流信號從零增加到滿量程,占空比從 50% 增加到 100%。隨著電流信號從零減小到負滿量程,占空比從 50% 減小到 0%。

圖 3 IC1-B 輸出
運算放大器 IC2-A、開關 IC3-A 和相關電阻器以放大器形式實現四象限乘法器(參考 1),增益為 +1(開關閉合)或 -1(開關打開)。開關由IC1-B輸出的PWM控制;當IC1-B的輸出為正時開關閉合,當IC1-B的輸出為負時開關打開。IC2-A 的終輸出(圖 4)是 IC1-B 的 PWM 輸出的復制品(占空比與電流成正比),但振幅與電壓成正比。

圖 4 IC2-A 輸出
IC2-B, 電路的階段是一個低通濾波器,它可以去除 6kHz PWM 頻率及其諧波以及 60Hz 調制。它的輸出與 PWM 信號的平均值成正比,因此與平均 60Hz 功率成正比。
免責聲明:本文為轉載文章,轉載此文目的在于傳遞更多信息,版權歸原作者所有。本文所用視頻、圖片、文字如涉及作品版權問題,請聯系小編進行處理。
推薦閱讀:
具備“通信+傳感”性能,B5G/6G時代,太赫茲波備受期待!





