- 探討測量高頻PWM實時功率的乘法器電路
- 分析LT1256如何采用乘法配置
- 對低頻產品可用LTC1966或LTC1967替代LTC1968
除了瞬時功率外,平均和RMS功率值也是非常重要的。所有全模擬電路可以實現這些指標的測量。
對于電機或伺服器這些需要精確監視或調節負載耗散功率的產品來說,可以通過計算負載電壓和電流的乘積來測量實際功率。但如果電壓電流為高頻波時,測量相應的功率并非易事,這就是脈寬調制(PWM)電機所面臨的問題。PWM電機驅動使用的控制信號頻率通常為數面千赫。一般來說,平均和RMS功率輸出比用功率測量電路得到的高頻瞬時功率更有用。LT1256增益控制放大器和LTC1968高帶寬RMS-DC轉換器可從快速變化的電壓和電流中獲得瞬時及真正的RMS功率。圖1至圖5列舉了用功率電路測量H橋PWM電機驅動器的耗散負載功率。圖1為H橋,即四個開關組成的形狀像字母H的網絡。

圖1: 典型H橋方框圖
其中包括調節負載電壓的兩套開關、一個無刷直流電機。方波信號的占空比代表負載上的平均電壓,即無刷直流電機的平均電壓。因此,改變占空比即可改變電機軸的速度和方向。電機的電流大小隨電機軸的機械阻力(電機負載)變化。
LT1995和LT1991精密增益放大器用不同方式測量電機的電壓和電流(分別為圖1和圖3所示)。

圖2: LT1995和一對LT1632,直流電機的動態電壓范圍達±50V。

圖3: LT1991測量小感應電阻的電壓,共模輸入擺動范圍達±60V。
盡管共模信號(H橋的電源電壓)很大,由于這些放大器具有高共模抑制特性,因此仍可精確測量電壓和電流。LT1632逆變器將電壓信號衰減至LT1995的輸入共模范圍內。共同使用LT1632s和LT1995產生的輸出電壓ΔV是負載電壓的0.1倍。
當增益為1時,LT1991共模范圍大(±60V),因此LT1013放大器為LT1991輸出提供增益。聯合使用LT1991和LT1013則可產生十倍于感應電阻電壓的輸出電壓VI。電壓電流部分的增益(分別為0.1倍和10倍)可任意選擇以獲得簡單的數學關系,也可根據需要更改。
[page]
LT1991的低通RC網絡衰減100kHz(諧波)饋通,進一步提高電路的高頻共模抑制。由于電機線圈電感高,限制了電機電流的帶寬(帶寬限制量與電機型號相關,但不會接近100KHz),因此濾波時不會損失有用信息。感應電阻小,相應的電流感應電壓隨之減小,從而可限制電路的動態范圍,因此如果必要的話可提高LT1013的增益。當增益較高(大于100)時,需要用更大帶寬的變壓器替代LT1013。
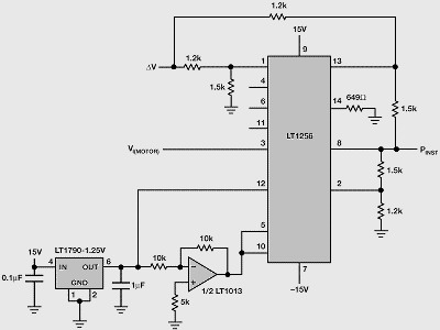
圖4所示為LT1256如何結合分離的電壓電流信號產生電路的瞬時功率。

圖4: 直流偏置放大器相應音頻信號的交流和直流分量
LT1256可采用乘法配置,一個放大器的增益為1.25,另一個的增益-1.25。VC引腳由LT1013的輸出控制,可在該范圍內線性選擇電壓增益。LT1790參考電壓和LT1013的另一半控制VC引腳的輸入范圍為±1.25V。LT1256的增益等于VC引腳電壓(例如,如果VC引腳的電壓為-0.5 V,增益即為-0.5)。換言之,LT1256電路的表達式(參考圖1)為:
LT1256OUTPUT = V×I 當-1.25V ≤I≤1.25V時
瞬時功率波形衰減十倍,并輸入到LTC1968,這樣直流輸出與RMS功率成正比(圖5)。

圖5: LTC1968 RMS-DC轉換器的性能高達500kHz,可將圖4的瞬時功率波形轉變為直流輸出。
PINSTΔV×VI
PRMS (DC) = 0.1×ΔV×VI
RMS輸出電壓相對電機功率為:
PRMS (DC) = (AV×RSENSE×AV,1013×100) mV/WRMS
這里,
AV,1632 = LT1632的衰減(V/V),
AV,1013 = LT1013增益 (V/V)
RSENSE = 感應電阻值(Ω)
[page]
電路帶寬和電壓額定值
電壓測量部分的帶寬(LT1632和LT1995)為8.7MHz,100kHz方波輸入的保真性好。LT1632的輸出擺動限制共模電壓(H橋電源電壓)低于45V。增大LT1632的衰減還可擴大此范圍(用100kΩ電阻替代10kΩ可使衰減提高十倍,這樣共模輸入范圍可達450V)。
電流測量部分(LT1991和LT1013)帶寬為10kHz,其范圍是由RC低通濾波器(LPF)網絡限制。因為直流電機線圈電感大,大共模電壓可能會導致100kHz紋波電流,像LT1991,因此選擇這一范圍以抑制紋波電流。即使是電阻匹配良好的LT1991在100kHz時CMRR也僅為40dB。因此,LPF帶寬的選擇是在通過實際電流紋波與衰減來自LT1991共模雜散信號兩者間權衡。LT1991的輸入電壓范圍將共模電壓限制為60V,但可以通過兩個輸入端的精確匹配分阻網絡擴展這一范圍。LT1256的VC引腳將LT1013的有用輸出范圍限制為{{1.25V,這樣電機上的電流不超過(0.125×RSENSE)。對大電流情況,需要使用小感應電阻。圖6a為功率測量電路的電壓、電流和瞬時網絡波形。

圖6a: PWM驅動占空比為60%的功率測量電路波形、0.1感應電阻和小電機電阻。軌跡1為電壓,軌跡2為電流,軌跡3為瞬時功率。
軌跡1(頂端)為通過0.1V/V增益后,電機上的差分電壓。軌跡2 (中間)為通過增益1V/A的電機電流。軌跡3(底部)為電機的實際瞬態功耗,增益為0.1V/W。這些功率測量電路波形是相對占空比為60%的PWM驅動、0.1Ω感應電阻和小電機電阻的情況。RMS功耗為5.9mV (590mW),是通過高阻抗電壓計測得的。圖6b所示為相同的三種小型,但電機軸的負載(阻抗)增大了。

圖6b: 大電機電阻,占空比60%、感應電阻0.1Ω。軌線1是電壓。軌線2為電流,軌線3為瞬時功率。
該圖對應的是大電阻電機的情況,占空比仍為60%,感應電阻為0.1Ω。同樣,軌線1為電壓,軌線2為電流,軌線3為瞬態功率。值得注意的是,當負載增大,平均電機電流也相應增大(從絕對意義而言)。用高阻抗電壓計測得的RMS功耗為20mV (2瓦)。
毫無疑問,由于電機電流增大,電機平均功耗也隨之提高。
電路精確性
功率測量電路的增益精確性取決于LT1256和圖4中電阻的精度。LT1256在商用溫度范圍內(0℃至70℃)最大增益誤差為3%。使用0.1%金屬薄膜電阻或匹配電阻網絡用于電路的增益設置和電壓衰減,可使增益誤差優于4.5%。
本文介紹的功率測量電路可以測量高頻PWM驅動電機或其它任何高頻功率測量產品中的功耗。對低頻產品,可用LTC1966或LTC1967替代LTC1968。





