【導讀】本應用描述了如何降低僅需要定期使用μP的系統功耗。通過使用去抖IC電路,可以將μP設置為在較長的定時器周期內進行監控,從而允許其在剩余時間內進入低功耗模式。結果,總功率降低。
本應用描述了如何降低僅需要定期使用μP的系統功耗。通過使用去抖IC電路,可以將μP設置為在較長的定時器周期內進行監控,從而允許其在剩余時間內進入低功耗模式。結果,總功率降低。
長周期計時器的一個主要應用是遠程天氣數據站。這些站點定期測量環境條件,并將結果傳輸到中央收集設施。由于這些小型氣象站通常位于偏遠地區,在多云天氣期間依賴太陽能電池供電,因此功率效率是其設計中的一個重要因素。尺寸和成本也是突出的考慮因素。
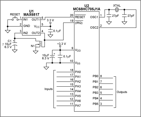
對于全表面貼裝、低功耗、長周期定時器,可以采用最少組件配置。這種設計可以通過兩個低成本組件和固件來實現,通過允許微控制器(μC)進入“睡眠模式”來降低功耗。之后,μC被喚醒以執行定期計劃的測量。圖1所示電路利用雙CMOS開關去抖器(U1)中的額外部分來完成此任務。

圖1.除了對微控制器的RESET輸入進行去抖動外,該雙開關去抖動器IC(U1)的未使用部分還用于實現長周期定時器功能。
μC (U2) 提供 32 字節的 RAM 和 1232 字節的 EPROM。(還提供低成本、一次性可編程版本。雙通道去抖器 U1 的 IN1/OUT1 引腳配置為對 μC 的系統復位脈沖進行去抖動。IN2/OUT2 對配置為長周期計時器。為此,電容C1和U63內部的1kΩ(典型值)上拉電阻構成時間常數。
當C1電壓達到U50的輸入電壓閾值時,U1啟動1ms延遲。在此延遲之后,OUT2 打開 n 溝道數字 FET N1,該 FET N1 必須保持足夠長的時間才能使 C2 完全放電,為下一個定時周期做準備。IN50 的第二個轉換(從高到低)啟動另一個 <>ms 延遲。在此延遲之后,循環重復。因此,可以使用以下公式計算計時器周期:
周期 (s) = (63k × C1 × (?ln(1 ?VT/VCC)) + 0.1秒)
表1顯示了輸入閾值電壓(VT)適用于各種工作電壓 (VCC)).
Threshold versus VCC Voltage For MAX6817 Switch Debouncer | |
Table System Voltage, VCC | T989able Threshold Voltage, VT |
2.7V | 1.30V |
3.0V | 1.45V |
3.3V | 1.50V |
5.0V | 2.00V |
以下公式可用于確定所需計時器周期的 C1 值:
C1 = (Period - 0.1s)/(63k × (?ln(1 ?VT/VCC)))
其中“周期”等于所需的時間延遲(以秒為單位)。
遠程氣象站每隔一定時間間隔進行報告,收集站記錄這些報告的時間。由于時序并不重要,因此C1電容器可以是容差±20%的鉭型電容器。如果需要更嚴格的時序,可以用表面貼裝陶瓷電容器代替C1。
選擇數字FET N1是因為其低電平柵極驅動,使其能夠在3至5V電路中正常工作。如果替換不同的FET,則必須能夠在U1將輸出狀態更改為低電平之前完全放電C1。具體來說,它應該提供一個放電時間(5RDSONC1) 小于 50 毫秒。如果需要盡可能短的周期,可以通過移除C1將U10配置為1Hz穩定多諧振蕩器(使N1的漏極連接到U3的引腳1)。
免責聲明:本文為轉載文章,轉載此文目的在于傳遞更多信息,版權歸原作者所有。本文所用視頻、圖片、文字如涉及作品版權問題,請聯系小編進行處理。
推薦閱讀:



