【導讀】RFID 是一項偉大的技術,但嘈雜的電源和其他干擾因素會破壞性能。使用低頻信號(約 130 kHz)的 RFID 閱讀器,如行業主力 TIRIS RFM-007B,當然對該頻率范圍內的噪聲非常敏感。鑒于開關模式電源通常會在此范圍內產生雜音, 通常需要笨重且昂貴的線性電源才能獲得靈敏度。
RFID 是一項偉大的技術,但嘈雜的電源和其他干擾因素會破壞性能。使用低頻信號(約 130 kHz)的 RFID 閱讀器,如行業主力 TIRIS RFM-007B,當然對該頻率范圍內的噪聲非常敏感。鑒于開關模式電源通常會在此范圍內產生雜音, 通常需要笨重且昂貴的線性電源才能獲得靈敏度。
然而,RFID 閱讀器的操作周期有幾個階段,其中只有一個階段對噪聲敏感。它們是:高功率(發射,10W 時 50 毫秒)、低功率(接收,18 毫秒)和空閑階段(多 33 毫秒,具體取決于固件)。噪聲僅在短接收階段是一個問題。
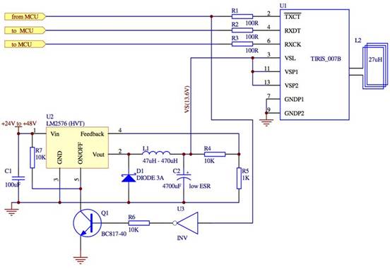
該設計理念在接收和空閑階段關閉開關電源,讓模塊使用 C2 中存儲的能量“滑行”。

圖 1 有選擇地禁用 PSU 的 RFID
LM2576 等降壓轉換器具有關斷輸入,可輕松實現此操作。
來自 MCU 的 RFID 模塊的傳輸控制線 – /TXCT – 也通過 U3 和 Q1 控制關閉線,或者,如果需要,可以使用單獨的 MCU 輸出。

圖 2 典型的 PSU 周期時序
RFID經常被使用 在叉車上進行位置感應,實現自動化物流和限速等安全功能。
電動叉車中的環境非常嘈雜,由于電機驅動器中的高安培數、高頻調制電流,RFID 很難使用。如果將這里顯示的控制技術擴展到將 RFID 周期與修改后的電機驅動周期同步,則可以大幅減少由于電機驅動干擾引起的靈敏度損失。
免責聲明:本文為轉載文章,轉載此文目的在于傳遞更多信息,版權歸原作者所有。本文所用視頻、圖片、文字如涉及作品版權問題,請聯系小編進行處理。
推薦閱讀:


